臨床試驗中的單盲、雙盲、三盲、破盲是什么意思?
盲法試驗常用的有兩種:單盲(single blinding)和雙盲(double blinding),更嚴格的對照試驗要用到三盲(triple blinding),在對照藥物和試驗藥物劑型或外觀不同時,還要用到雙盲雙模擬技
來源:醫療器械注冊代辦 發布日期:2023-10-10 閱讀量:次
?
吻合器包括殼體、中心桿及推管,中心桿設在推管內,中心桿前端裝有釘蓋,后端通過螺桿與殼體尾部的調節旋鈕連接,殼體外表面上設有激發手柄,激發手柄通過鉸鏈與殼體活動連接,其特征在于:所述吻合器內設有連桿機構,三根連桿分別與激發手柄、殼體內壁及推管連接,且三根連桿的一端均連接在同一活動鉸鏈上;連桿機構的三根連桿包括動力桿、支撐桿及運動桿;動力桿與激發手柄為鉸接;支撐桿與殼體之間為活動鉸鏈連接;運動桿與推管之間為活動鉸鏈連接。

吻合器是世界上首例縫合器,用于胃腸吻合已近一個世紀,直到1978年管型吻合器才廣泛用于胃腸手術。一般分為一次性或多次使用的吻合器,進口或國產吻合器。它是醫學上使用的替代傳統手工縫合的設備,由于現代科技的發展和制作技術的改進,目前臨床上使用的吻合器質量可靠,使用方便,嚴密、松緊合適,尤其是其縫合快速、操作簡便及很少有副作用和手術并發癥等優點,還使得過去無法切除的腫瘤手術得以病灶切除,很受國內外臨床外科醫生的青睞和推崇。
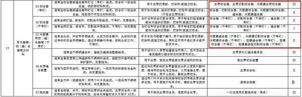
吻合器是醫學上使用的替代手工縫合的設備,主要工作原理是利用鈦釘對組織進行離斷或吻合,類似于訂書機。五花八門的應用功能,也為了利于用戶區分和對吻合器的管理,藥監局在規定吻合器產品注冊名時,也給出了推薦的規范性品名(如下圖)。根據適用范圍不同,主要可分為皮膚吻合器、消化道(食道、胃腸等)圓形吻合器、直腸吻合器、圓形痔吻合器、包皮環切吻合器、血管吻合器、疝氣吻合器、肺切割縫合器等。你管產品是哪種吻合器,注冊時都可以按照如下要求進行。

吻(縫)合器注冊技術審查指導原則(2018年修訂)(2018年第120號)
上圖看到吻合器有一類,也有二類,那么應該如何注冊呢?
1、一類吻合器備案流程:一類吻合器生產廠家,需要提供一份產品的自檢報告,到企業所在地的市藥監局或政務服務大廳藥監窗口遞交備案資料,當日即可領取一類醫療器械產品備案憑證。目前部分地市可委托下屬區局、縣局代為備案,具體請咨詢藥監管理部門。
2、一類吻合器備案周期:一類吻合器備案周期,從自檢報告出來后,到領取產品備案憑證和生產備案憑證,需要一個半月左右時間。
3、一類吻合器備案資料:(1)備案表;(2)產品風險分析資料;(3)產品技術要求;(4)成品檢驗報告;(5)臨床評價資料;(6)生產制造信息;(7)產品說明書及最小銷售單元標簽樣稿;(8)證明性文件;(9)符合性聲明;(10)法人授權委托證明。
4、一類吻合器備案費用:藥監部門不收取任何費用。
附一類吻合器生產備案資料:(1)填寫打印《第一類醫療器械生產備案申請表》;(2)營業執照復印件;(3)法定代表人、企業負責人身份證明復印件;(4)生產、質量和技術負責人的身份、學歷或職稱證明復印件;(5)生產管理、質量檢驗崗位從業人員、學歷職稱一覽表;(6)生產場地的證明文件;(7)主要生產設備和檢驗設備目錄;(8)質量手冊和程序文件目錄;(9)工藝流程圖;(10)所生產產品的醫療器械備案憑證及技術要求復印件;(11)授權委托書;(12)申報材料真實性自我保證聲明。
1、二類吻合器注冊流程:二類吻合器注冊前需拿樣品到具備CMA檢測資質的醫療器械檢測所送檢,推薦到藥監局認可的53家醫療器械檢測所(如下圖)。檢測所老師依據吻合器產品技術要求對產品參數、外觀等檢測項進行檢測,通過后出具醫療器械檢測報告(該報告是醫療器械注冊的前提,在遞交注冊資料時會用到)。二類吻合器處于免臨床目錄內,就不考慮臨床試驗流程,跳過,直接進入到體系環節。該環節需要依據醫療器械生產質量管理規范的要求進行,包括廠房的布局規范、體系文件的規范化、藥監老師體考環節和問題回答等等。最后才是注冊資料遞交。

2、二類吻合器注冊周期:從注冊檢驗報告出具后,到領取吻合器注冊證和生產許可證,大致需要6-8個月時間。
3、二類吻合器注冊資料:(1)境內醫療器械注冊申請表;(2)資格證明;(3)產品技術要求;(4)安全風險分析報告;(5)適用的產品標準及說明;(6)產品性能自測報告;(7)醫療器械檢測機構出具的產品注冊檢測報告;(8)醫療器械臨床試驗資料;(如需)(9)醫療器械說明書;(10)產品生產質量體系考核(認證)的有效證明文件;(11)申請人應當對其所提交材料真實性的自我保證聲明:(12)申請人不是法定代表人或負責人本人,企業應當提交《授權委托書》2份;(13)按申請材料順序制作目錄,如需提交軟盤的,一并提交有效的軟盤資料。
4、二類吻合器注冊費用:各省藥監部門收費各不相同。具體資料要求請查看:二類醫療器械注冊申報指南(內對各省二類注冊收費及流程,可能遇到的問題寫的清清楚楚,明明白白。)

以上圖注冊證編號:湘械注準2017 2 09 0176為例,其中“2017“代表該產品首次注冊年份;“2”代表該器械為二類醫療器械;“09”代表該器械在新版醫療器械分類目錄中處于09物理治療器械范疇;“0176”代表該器械的注冊流水號為0176。
通常情況下,無菌或耗材注冊送檢數量按照技術要求全檢量的2-3倍送,也就是說技術要求全部性能檢一遍,如果需要3個吻合器,那送檢數量就是6-9個。(提醒:大型設備一般是一臺,最多每個型號一臺。)
不需要,前文已經說過二類吻合器屬于免臨床產品,而一類吻合器壓根不需要臨床試驗。
1、環評建廠;
2、廠房設備;
3、GMP質量體系導入(我方協助);
4、樣品準備(您方);
5、注冊送檢(您方到檢測所)約2-3個月,我方協助寫送檢技術要求。
6、產品注冊(我方協助)約4-6個月;
7、產品GMP驗收(我方協助);
8、生產許可證辦理(我方協助)約2-3個月。
9、生產成品,投放市場。

站點聲明
本網站所提供的信息僅供參考之用,并不代表本網贊同其觀點,也不代表本網對其真實性負責。圖片版權歸原作者所有,如有侵權請聯系我們,我們立刻刪除。如有關于作品內容、版權或其它問題請于作品發表后的30日內與本站聯系,本網將迅速給您回應并做相關處理。
鄭州思途醫療科技有限公司專注于醫療器械產品政策與法規規事務服務,提供產品注冊備案申報代理、臨床試驗、體系建立輔導、分類界定、申請創新辦理服務。
盲法試驗常用的有兩種:單盲(single blinding)和雙盲(double blinding),更嚴格的對照試驗要用到三盲(triple blinding),在對照藥物和試驗藥物劑型或外觀不同時,還要用到雙盲雙模擬技
剛接觸CRO行業的小伙伴,在學習文件法規資料的同時,常看到一些英文類專業名詞不知道是什么意思。下面,一起看看常見的臨床試驗專業術語: CRO行業的常用術語解釋: 1:新藥研發
SSU是Study Start Up的縮寫,從最初的項目準備,到啟動訪視(Site Initiation Visit)之前所有的準備工作,對整個臨床研究項目的啟動非常關鍵。負責這個關鍵階段工作的部門人員,就叫做SS
初次申請消字號備案,總會遇到磕磕絆絆的問題,常見的有申請流程、申請資料、申請周期等問題,本文將對申請消字號產品流程及費用簡單概述,對即將進入消毒產品行業的企業做一
醫學的進步是以研究為基礎的,這些研究在一定程度上賴于以人作為受試者的試驗。--《赫爾辛基宣言》。Ⅰ期臨床研究目的是確定可用于臨床新藥的安全有效劑量與合理給藥方案。根據
試驗用藥品是指用于臨床試驗的試驗藥物、對照藥品。試驗用藥品滲透到了臨床試驗過程中的每一個步驟,包括藥物的生產、包裝、運輸、保存、使用、回收等。今天我們從臨床試驗中
從事醫療器械注冊的小伙伴們可能都為同一個問題苦惱過,那就是醫療器械注冊單元的劃分。企業所設計開發出的產品,其所包含的產品范圍,是否可通過一個注冊單元完成注冊,從而
醫療器械的使用壽命是指醫療器械從規劃、設計、生產、銷售、安裝調試到使用、維修、維護檢測、報廢的全過程。而醫院使用的醫療器械的應用質量和安全管理在整個壽命過程中占重
不少二三類需要臨床的產品,客戶一聽到臨床報價就退縮。既然這么貴,還不如自己做......事實真的是這樣嗎?臨床報價費用都由哪些組成?費用都誰收走了?自己做又有哪些風險?文
成人用品大多屬于二類醫療器械,在網絡銷售成為情趣用品銷售主要渠道的今天,除了辦理二類醫療器械經營備案憑證之外,在網上銷售情趣用品還要辦理什么證嗎?"
行業資訊
知識分享
八年
醫療器械服務經驗
聯系思途,免費獲得專屬《落地解決方案》及報價
咨詢相關問題或咨詢報價,可以直接與我們聯系
思途CRO——醫療器械注冊臨床第三方平臺
