長江三角洲區域醫療器械注冊人制度試點工作實施方案(試行)(滬藥監械管〔2019〕112號)
為深入貫徹落實中共中央辦公廳、國務院辦公廳印發的《關于深化審評審批制度改革鼓勵藥品醫療器械創新的意見》(廳字〔2017〕42號),按照國家藥品監督管理局《關于擴大醫療器械
來源:醫療器械注冊代辦 發布日期:2024-05-27 閱讀量:次
附件:呼吸面罩注冊審查指導原則(2024年第19號).doc
本指導原則旨在指導注冊申請人準備及撰寫呼吸面罩產品注冊申報資料,同時也為技術審評部門審查注冊申報資料提供參考。
本指導原則是對呼吸面罩產品的一般要求,注冊申請人應依據產品的具體特性確定其中內容是否適用,若不適用,需具體闡述理由及相應的科學依據,并依據產品的具體特性對注冊申報資料的內容進行充實和細化。
本指導原則是供注冊申請人和技術審評人員使用的指導性文件,但不包括注冊審批所涉及的行政事項,亦不作為法規強制執行。如果有能夠滿足相關法規要求的其他方法,也可以采用,但需要提供詳細的研究資料和驗證資料。需在遵循相關法規和強制性標準的前提下使用本指導原則。
本指導原則是在現行法規、標準體系以及當前認知水平下制定的,隨著法規和標準的不斷完善,以及科學技術的不斷發展,本指導原則相關內容也將適時進行調整。
本指導原則適用于《醫療器械分類目錄》中作為第Ⅱ類醫療器械管理的呼吸面罩產品,分類編碼為08呼吸、麻醉和急救器械-06呼吸、麻醉用管路、面罩-10呼吸面罩。包括一次性使用和重復使用的呼吸面罩,以無菌形式或非無菌形式提供。
本指導原則不適用于具有霧化功能的面罩和作為麻醉氣體通路的面罩。
(一)監管信息
注冊申請人應提供申請表、既往溝通記錄(如不適用,應當明確聲明申報產品沒有既往申報和/或申報前溝通)、關聯文件(如主文檔授權信)及其他管理信息等。
1.申請表
1.1產品名稱
產品名稱應符合《醫療器械通用名稱命名規則》等相關法規、規范性文件的要求。由一個核心詞和一般不超過三個特征詞組成。品名舉例:呼吸面罩、一次性使用呼吸面罩等。
1.2管理類別、分類編碼
申報產品按第二類醫療器械管理,參考《醫療器械分類目錄》,產品的分類編碼為08-06-10。
1.3注冊單元劃分的原則
申報產品的注冊單元原則上以產品的技術原理、主要結構組成、性能指標和適用范圍為劃分依據,同時應滿足《醫療器械注冊單元劃分指導原則》相關要求。
1.4型號規格
應明確申報產品的型號規格。
1.5結構及組成
結構及組成中部件名稱應規范。各項文件中結構及組成應一致。
2.產品列表
應以表格形式列出擬申報產品的型號、規格、結構及組成、附件,以及每個規格型號的標識(如型號或部件的編號、器械唯一標識等)和描述說明(如尺寸、材質等)。
3.既往溝通記錄(如適用)
在產品申報前,如果注冊申請人與監管機構針對申報產品以會議形式進行了溝通,或者申報產品與既往注冊申報相關,應提交相關溝通記錄。
4.主文檔授權信(如適用)
申請人應當對主文檔引用的情況進行說明。
5.其他管理信息
5.1按照《創新醫療器械特別審查程序》審批的境內醫療器械申請注冊時,應當提交通過創新醫療器械審查的相關說明。
5.2委托其他企業生產的,應當提供受托企業資格文件(營業執照副本復印件)、委托合同和質量協議。
(二)綜述資料
1.產品描述
1.1工作原理
應描述申報產品的工作原理。呼吸面罩固定于患者面部,通過呼吸管路與呼吸機相連或直接連接簡易呼吸器,使氣體經鼻、口輸入氣道,以此作為氣體進入患者體內的通道。
1.2結構組成
呼吸面罩可采用聚碳酸酯、聚氯乙烯、硅膠等適宜的高分子材料制成,通常由頭帶、額墊、主體、彎管、密封墊和接口組成。根據臨床適用情況,也可包括額墊調節器、排氣口、防窒息閥等。其結構示意(圖1)如下所示:
1.3型號規格
對于存在多種型號規格的申報產品,應當明確各型號規格的區別。可采用對比表或帶有說明性文字的圖片、圖表,描述各種型號規格的結構組成、功能、產品特征和技術參數等內容。
1.4包裝說明
說明申報產品組成的包裝信息,以無菌形式提供的醫療器械,應當說明其無菌屏障系統的信息;以非無菌形式提供的醫療器械,應當說明保持其微生物指標的包裝信息。說明如何確保最終使用者可清晰地辨識包裝的完整性。
1.5研發歷程
闡述申報產品的研發背景和目的。如有參考的同類產品或前代產品,應當提供同類產品或前代產品的信息,并說明選擇其作為研發參考的原因。
1.6與同類和/或前代產品的參考和比較
列表比較說明申報產品與同類產品和/或前代產品(如有)在工作原理、結構組成、制造材料、性能指標、作用方式、適用范圍等方面的異同。
2.適用范圍和禁忌證
2.1適用范圍
2.1.1應當描述申報產品的適用范圍,明確預期用途。呼吸面罩與呼吸機、簡易呼吸器配套使用,用作氣體進入患者體內的通道。
2.1.2明確目標用戶及其操作或使用該產品應當具備的技能/知識/培訓。明確產品為一次性使用或重復使用。
2.2預期使用環境
應明確申報產品使用場所要求,如醫療機構等。
2.3適用人群
應詳述申報產品的適用人群。
2.4 禁忌證
應說明產品臨床應用的禁忌證,如:對原材料過敏者禁用。
3.申報產品上市歷史
如適用,應當提交申報產品的上市情況、不良事件和召回、銷售不良事件及召回率。
(三)非臨床資料
1.產品風險管理資料
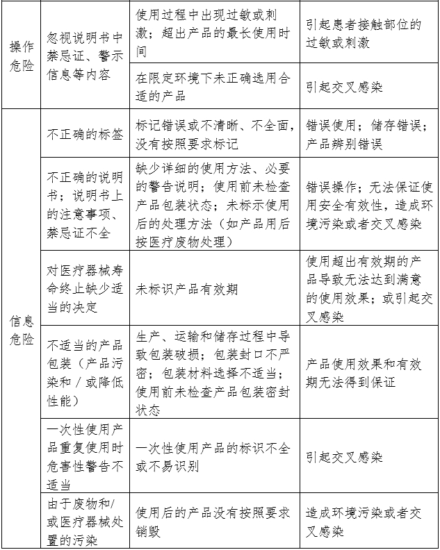
應依據GB/T 42062提供產品風險管理報告。注冊申請人應重點說明:申報產品的研制階段及對有關可能的危害及產生的風險進行了估計和評價,針對性地實施了降低風險的技術和管理方面的措施。產品性能測試對上述措施的有效性進行了部分驗證,達到了通用和專用標準的要求。注冊申請人對所有剩余風險進行了評價,全部達到可接受的水平。產品風險分析資料應為注冊申請人關于產品安全性的承諾提供支持。應對申報產品的可能危害進行判定并列出清單(詳見附件)。
2.醫療器械安全和性能基本原則清單
說明申報產品符合《醫療器械安全和性能基本原則清單》各項適用要求所采用的方法,以及證明其符合性的文件。對于《醫療器械安全和性能基本原則清單》中不適用的各項要求,應當說明理由。
3.產品技術要求及檢驗報告
3.1產品技術要求
產品技術要求的制定應符合《醫療器械產品技術要求編寫指導原則》的相關法規要求。本條款給出需要考慮的產品主要技術指標,如有其他指標,注冊申請人結合相應的標準、產品設計特點及臨床應用進行制定。注冊申請人如不采用以下條款(包括國家標準、行業標準要求),應當說明理由。
3.1.1產品型號/規格及其劃分說明
應說明申報產品的型號/規格,明確產品型號/規格的劃分說明。不使用“主要”“等”之類模糊詞語。必要時可提供產品的結構示意圖。
3.1.2性能指標
申報產品的性能指標建議包含以下幾點(包括但不限于此):外觀、尺寸、接頭、氣流阻力、面罩容積、排出氣流、無菌或微生物指標、防窒息閥壓力(如適用)、各組件間的連接牢固度(如適用)、根據不同材料特性、生產工藝,結合實際情況制定化學性能要求。采用環氧乙烷滅菌的產品應規定環氧乙烷殘留量的要求。如有配合使用的附件(如頭帶等)應制定相應要求等。重復使用產品在宣稱使用方式及最大使用次數后仍能滿足所有物理性能要求。
注冊申請人對宣稱的其他技術參數和功能,應在產品技術要求中予以規定等。
3.1.3檢驗方法
申報產品的檢驗方法應根據性能指標制定,優先采用已頒布的標準或公認的檢驗方法。其他檢驗方法需提供相應的方法學依據及理論基礎,同時保證檢驗方法具有可操作性和重現性,必要時可附相應圖示進行說明,文本較大的可以附錄形式提供。
3.2產品檢驗報告
可提交注冊申請人出具的自檢報告或委托有資質的醫療器械檢驗機構出具的檢驗報告。若提交自檢報告,應按照《醫療器械自檢管理規定》的要求提供相關資料。
3.3同一注冊單元內注冊檢驗典型性產品確定原則
同一注冊單元中所檢驗產品應能夠代表注冊單元內其他產品安全性和有效性。代表產品的確定可以通過比較同一注冊單元內所有產品的主要原材料、生產工藝、技術結構、性能指標和預期用途等資料,說明其能夠代表注冊單元內其他產品的安全性和有效性。必要時提交不同型號規格產品的差異性檢測報告。
4.研究資料
4.1原材料控制
申報資料中應明確各種原材料的名稱、質量控制指標及要求、供應商信息等,說明原材料的功能特點或選擇依據。對于首次用于醫療器械方面的新材料,應提供該材料適合用于符合預期用途的相關研究資料。
4.2性能研究
應當提供產品化學/材料表征、物理和/或機械性能指標及檢驗方法的確定依據、設計輸入來源以及臨床意義,所采用的標準或方法、采用的原因及理論基礎。
常見性能研究指標包括但不限于技術要求中條款,如氣流阻力、排出氣流等,對于額定壓力范圍等項目也宜開展專門研究。有特殊設計、性能和結構的,應提供相應研究和驗證資料。如有配合使用的附件(如頭帶等)應制定相應要求,考慮附件與產品的適宜性。
4.3生物學特性研究
申報產品接觸患者的皮膚,屬于表面接觸器械,應考慮產品累積使用的接觸時間。
注冊申請人如進行生物學試驗,應按GB/T 16886.1選擇適用的試驗項目,評價終點的選擇應結合產品預期接觸的部位以及產品累積使用的接觸時間。根據GB/T 16886.1,評價終點應考慮:細胞毒性、致敏反應、刺激或皮內反應項目等。呼吸面罩是與呼吸系統接觸的產品,應參考YY/T 1778(ISO18562)系列標準進行生物相容性評價。
注冊申請人如開展申報產品與市售產品的等同性比較的生物相容性評價,應按照《醫療器械生物學評價和審查指南》,提供資料證明申報產品與已上市產品具有等同性。
4.4滅菌工藝研究
以無菌形式提供的產品,應提交產品包裝及滅菌方法選擇的依據,經過確認并進行常規控制,開展以下方面的確認:
4.4.1產品與滅菌過程的適應性:應考察滅菌方法等工藝過程對于產品的影響。
4.4.2包裝與滅菌過程的適應性。
4.4.3應明確滅菌工藝(方法和參數)和無菌保證水平(SAL),SAL應達到1×10-6,并提供滅菌確認報告。
可根據適用情況選擇不同的滅菌方式:
如采用環氧乙烷滅菌,參照GB 18279.1、GB/T 18279.2等標準的要求開展研究;
如采用輻射滅菌,參照GB 18280.1、GB 18280.2、GB/T 18280.3等標準的要求開展研究。
殘留毒性:若滅菌使用的方法容易出現殘留,如環氧乙烷滅菌,應當明確殘留物信息及采取的處理方法,可參考GB/T 16886.7等標準的要求開展研究并提供環氧乙烷解析的研究資料。
對于可重復使用呼吸面罩產品,應明確產品最大重復使用次數,提供終端用戶清洗消毒或滅菌方法的研究資料。
4.5穩定性研究
4.5.1貨架有效期
應提供貨架有效期研究資料,證明在貨架有效期內,產品可保持性能功能滿足使用要求,包括產品有效期和包裝有效期的研究。
貨架有效期驗證可采用實時穩定性試驗或加速穩定性試驗。實時穩定性試驗是唯一能夠反映產品在規定運輸貯存條件下實際穩定性要求的方法。建議以加速穩定性試驗來對產品貨架有效期進行先期研究和預測,并適時啟動實時穩定性試驗,對產品貨架有效期做進一步的研究和確認,當加速穩定性試驗與實時穩定性試驗結果不一致時,應以實時穩定性試驗結果為準。加速穩定性試驗的具體要求可參考YY/T 0681系列標準、YY/T 0698系列標準、GB/T 19633系列標準。
無論實時穩定性試驗還是加速穩定性試驗,注冊申請人均需在試驗方案中設定檢測項目、檢測方法及判定標準。檢測項目包括產品自身性能檢測和包裝系統性能檢測兩方面。其中,產品自身性能檢測需選擇與醫療器械貨架有效期密切相關的性能檢測項目。建議注冊申請人在試驗過程中設立多個檢測時間點(一般不少于3個)對申報產品進行檢測。可采用零點時間的性能數據作為檢測項目的參照指標。
產品以無菌或非無菌形式提供時,應分別進行有效期的研究。
4.5.2包裝研究
應提供包裝研究資料,明確產品的包裝形式及材質并證明在宣稱的有效期及規定的運輸儲存條件(例如:震動、振動、溫度、濕度、光線的波動)下,能夠對產品起到防護作用并保持產品性能。
注冊申請人應提交最終成品包裝的初始完整性和維持完整性的驗證資料。對于在加速穩定性試驗中可能導致產品變性而不適于選擇加速穩定性試驗研究其包裝的情況,應以實時穩定性試驗進行驗證。
包裝研究資料可依據GB/T 19633系列標準對包裝進行分析研究和評價。包裝材料的選擇應至少考慮以下因素:包裝材料的物理化學性能;包裝的密封性;包裝的使用性能;包裝材料與產品的適應性;包裝材料與滅菌或潔凈控制過程的適應性;包裝材料與標簽系統的適應性;包裝材料與貯存運輸過程的適應性;包裝有效期。其包裝驗證的資料內容應與包裝說明中給出的信息相符。
4.6其他資料
對于符合列入《免于進行臨床評價醫療器械目錄》(以下簡稱《目錄》)中分類編碼為08-06-10的呼吸面罩產品,注冊申請人需提交申報產品相關信息與《目錄》所述內容的對比資料,和申報產品與已獲準境內注冊的《目錄》中醫療器械的對比表,可參照《列入免于臨床評價醫療器械目錄產品對比說明技術指導原則》的要求提交具體資料。
(四)臨床評價資料
對于不符合《目錄》描述的呼吸面罩產品,注冊申請人應按照《醫療器械臨床評價技術指導原則》的要求,開展臨床試驗或者對同品種醫療器械臨床文獻資料、臨床數據進行分析評價,證明醫療器械的安全、有效,提交相應的臨床評價資料。
(五)產品說明書和標簽樣稿
產品說明書和標簽的編寫應符合《醫療器械說明書和標簽管理規定》、YY/T 0466.1和相關法規、規章、規范性文件、強制性標準的要求。說明書中關于產品性能特征的描述不應超過注冊申請人提交的研究資料及產品技術要求,不得含有未經驗證的夸大宣傳的相關描述。應注意以下內容:
1.產品的結構組成及主要性能指標應與產品技術要求內容一致。
2.無菌形式提供的產品應當注明滅菌方式、“無菌”等字樣或符號;非無菌形式提供的產品應當標注“非無菌”字樣或符號。
3.注明產品主要原材料,應有對材料過敏者禁止使用的提示。
4.使用前檢查包裝是否完好,如有破損,禁止使用。
5.應標明產品的貨架有效期,嚴禁使用超過貨架有效期的產品。
6.明確面罩的額定壓力范圍。
7.一次性使用產品應當注明,并明確禁止重復使用。
8.可重復使用產品應注明可供使用的次數和建議的清洗消毒或滅菌方式。
9.產品應注明建議使用時間和使用方法。
10.明確產品的儲存、運輸要求。
11.產品使用后,應按照《醫療廢物管理條例》的要求處理。
(六)質量管理體系文件
根據《醫療器械注冊申報資料要求及說明》六、質量管理體系文件要求提交資料。
[1]中華人民共和國國務院.醫療器械監督管理條例:中華人民共和國國務院令第739號[Z].
[2]國家市場監督管理總局.醫療器械注冊與備案管理辦法:國家市場監督管理總局令第47號[Z].
[3]國家藥品監督管理局.醫療器械注冊申報資料要求和批準證明文件格式:國家藥監局公告2021年第121號[Z].
[4]國家食品藥品監督管理局.醫療器械注冊單元劃分指導原則:總局通告2017年第187號[Z].
[5]國家食品藥品監督管理局.醫療器械分類目錄:國家食品藥品監督管理總局公告2017年第104號[Z].
[6]國家藥品監督管理局.醫療器械安全和性能基本原則清單:國家藥監局公告2021年第121號[Z].
[7]國家藥品監督管理局.醫療器械產品技術要求編寫指導原則:國家藥監局公告2022年第8號[Z].
[8]國家藥品監督管理局.醫療器械注冊自檢管理規定:國家藥監局公告2021年第126號[Z].
[9]國家食品藥品監督管理局.醫療器械生物學評價和審查指南:國家食品藥品監督管理局通知2007年345號[Z].
[10]國家藥品監督管理局.列入免于臨床評價醫療器械目錄產品對比說明技術指導原則:國家藥監局通告2021年第73號 [Z].
[11]國家藥品監督管理局.免于臨床評價醫療器械目錄:國家藥監局通告2023年第33號[Z].
[12]國家食品藥品監督管理局.醫療器械說明書和標簽管理規定:國家食品藥品監督管理總局令第6號[Z].
[13]GB 15979-2002,一次性使用衛生用品衛生標準[S].
[14]GB 18278.1-2015,醫療保健產品滅菌 濕熱 第1部分 醫療器械滅菌過程的開發、確認和常規控制要求[S].
[15]GB 18279.1-2015,醫療保健產品滅菌 環氧乙烷 第1部分:醫療器械滅菌過程的開發、確認和常規控制的要求[S].
[16]GB 18280.1-2015,醫療保健產品滅菌 輻射 第1部分:醫療器械滅菌過程的開發、確認和常規控制要求[S].
[17]GB 18280.2-2015,醫療保健產品滅菌 輻射 第2部分:建立滅菌劑量[S].
[18]GB/T 18280.3-2015,醫療保健產品滅菌 輻射 第3部分:劑量測量指南[S].
[19]GB/T 1962.1-2015,注射器、注射針及其他醫療器械6%(魯爾)圓錐接頭 第1部分通用要求[S].
[20]GB/T 14233.1-2022,醫用輸液、輸血、注射器具檢驗方法第1部分:化學分析方法[S].
[21]GB/T 14233.2-2005,醫用輸液、輸血、注射器具檢驗方法 第2部分:生物學試驗方法[S].
[22]GB/T 19633.1-2015,最終滅菌醫療器械包裝 第1部分:材料、無菌屏障系統和包裝系統的要求[S].
[23]GB/T 19633.2-2015,最終滅菌醫療器械包裝 第2部分:成形、密封和裝配過程的確認的要求[S].
[24]GB/T 42062-2022,醫療器械風險管理對醫療器械的應用[S].
[25]GB/T 42061-2022,醫療器械質量管理體系用于法規的要求[S].
[26]GB/T 16886.1-2022,醫療器械生物學評價 第1部分:風險管理過程中的評價與試驗[S].
[27]GB/T 16886.5-2017,醫療器械生物學評價 第5部分:體外細胞毒性試驗[S].
[28]GB/T 16886.7-2015,醫療器械生物學評價 第7部分:環氧乙烷滅菌殘留量[S].
[29]GB/T 16886.10-2017,醫療器械生物學評價 第10部分:刺激與皮膚致敏試驗[S].
[30]GB/T 16886.12-2023,醫療器械生物學評價 第12部分:樣品制備與參照材料[S].
[31]YY 0671.2-2011,睡眠呼吸暫停治療 第2部分:面罩和應用附件[S].
[32]YY/T 0466.1-2016,醫療器械用于醫療器械標簽、標記和提供信息的符號 第1部分: 通用要求[S].
[33]YY/T 0681.1-2018,無菌醫療器械包裝試驗方法第1部分:加速老化試驗指南[S].
[34]YY/T 0698.2-2022,最終滅菌醫療器械包裝材料 第2部分:滅菌包裹材料要求和試驗方法[S].
[35]YY/T 1040.1-2015,麻醉和呼吸設備 圓錐接頭 第1部分:錐頭與錐套[S].
[36]YY/T 1040.2-2008,麻醉和呼吸設備 圓錐接頭 第1部分:螺紋承重接頭[S].
[37]中華人民共和國藥典(2020版)[S].
附件

站點聲明
本網站所提供的信息僅供參考之用,并不代表本網贊同其觀點,也不代表本網對其真實性負責。圖片版權歸原作者所有,如有侵權請聯系我們,我們立刻刪除。如有關于作品內容、版權或其它問題請于作品發表后的30日內與本站聯系,本網將迅速給您回應并做相關處理。
鄭州思途醫療科技有限公司專注于醫療器械產品政策與法規規事務服務,提供產品注冊備案申報代理、臨床試驗、體系建立輔導、分類界定、申請創新辦理服務。
為深入貫徹落實中共中央辦公廳、國務院辦公廳印發的《關于深化審評審批制度改革鼓勵藥品醫療器械創新的意見》(廳字〔2017〕42號),按照國家藥品監督管理局《關于擴大醫療器械
為規范醫療器械注冊人跨區域委托生產的監督管理,推進長江三角洲區域醫療器械跨區域監管,根據《中共中央辦公廳國務院辦公廳關于深化審評審批制度改革鼓勵藥品醫療器械創新的意見》《
2024年10月19日,在第 75 屆世界醫學會全體大會上正式通過了《赫爾辛基宣言》的最新修訂版本;《赫爾辛基宣言》作為人類參與者的醫學研究倫理
附件:血液透析用水處理設備注冊審查指導原則(2024年修訂版)(2024年第19號).doc血液透析用水處理設備注冊審查指導原則(2024年修訂版)本指導原則旨在指導注冊申請人對血液透析用水處理設備注冊申報資料的準備及撰寫,同時也為技術審評部門提供參考。本指導原則是對血液透析用水處理設備的一般要求,注冊申請人依據產品的具體特性確定其中內容是否適用。若不適用,要具體闡述理由及相應的科學依據,并依據產
本指導原則旨在幫助和指導注冊申請人對一次性使用腹部穿刺器注冊申報資料進行準備,以滿足技術審評的基本要求。同時有助于審評機構對該類產品進行科學規范的審評,提高審評工
附件:重組膠原蛋白創面敷料注冊審查指導原則(2023年第16號).doc重組膠原蛋白創面敷料注冊審查指導原則本指導原則旨在指導注冊申請人準備及撰寫重組膠原蛋白創
國家藥監局關于發布免于臨床試驗的體外診斷試劑臨床評價技術指導原則的通告(2021年第74號)發布時間:2021-09-24為指導體外診斷試劑的臨床評價工作,根據
國家市場監督管理總局令 第47號 《醫療器械注冊與備案管理辦法》已經2021年7月22日市場監管總局第11次局務會議通過,現予公布,自2021年10月1日起施行。 附件: 醫療器械注冊與備案管
國家藥監局藥審中心關于發布《抗腫瘤藥物臨床試驗中SUSAR分析與處理技術指導原則》的通告(2024年第42號) 發布日期:20241010
國家藥監局器審中心關于發布影像型超聲診斷設備(第三類)注冊審查指導原則(2023年修訂版)的通告(2024年第29號)發布時間:2024-10-14為進一步規范
行業資訊
知識分享
八年
醫療器械服務經驗
聯系思途,免費獲得專屬《落地解決方案》及報價
咨詢相關問題或咨詢報價,可以直接與我們聯系
思途CRO——醫療器械注冊臨床第三方平臺
