長江三角洲區域醫療器械注冊人制度試點工作實施方案(試行)(滬藥監械管〔2019〕112號)
為深入貫徹落實中共中央辦公廳、國務院辦公廳印發的《關于深化審評審批制度改革鼓勵藥品醫療器械創新的意見》(廳字〔2017〕42號),按照國家藥品監督管理局《關于擴大醫療器械
來源:醫療器械注冊代辦 發布日期:2024-05-27 閱讀量:次
附件:空氧混合器產品注冊審查指導原則(2024年第19號).doc
本指導原則旨在指導注冊申請人對空氧混合器產品注冊申報資料的準備及撰寫,同時也為技術審評部門審查注冊申報資料提供參考。
本指導原則是對空氧混合器產品的一般要求,注冊申請人應依據產品的具體特性確定其中內容是否適用。若不適用,需具體闡述理由及相應的科學依據,并依據產品的具體特性對注冊申報資料的內容進行充實和細化。
本指導原則是供注冊申請人和技術審評人員使用的指導性文件,但不包括審評審批所涉及的行政事項,亦不作為法規強制執行,應在遵循相關法規的前提下使用本指導原則。如果有能夠滿足相關法規要求的其他方法,也可以采用,但是需要提供詳細的研究資料和驗證資料。
本指導原則是在現行法規和標準體系以及當前認知水平下制定,隨著法規和標準的不斷完善,以及科學技術的不斷發展,相關內容也將適時進行調整。
本指導原則所指的空氧混合器,通常由主機(氣體壓力平衡處理模塊、氣體比例分配控制模塊、氣體差壓或缺壓報警模塊)、出氣口、氧氣進氣口、空氣進氣口、氧氣濃度調節裝置、流量輸出調節裝置、醫用低壓軟管組件等組成。用于對輸入的氧氣和空氣按照設定濃度進行混合,對輸出的空氧混合氣體的氧濃度和流量進行調節和控制。不包括混合氧氣和周圍空氣的獨立氣體混合器。
(一)監管信息
1.產品名稱
產品名稱應為通用名稱,并符合《醫療器械通用名稱命名規則》等相關法規、規范性文件的要求,如醫用空氧混合器。
2.管理類別和分類編碼
產品按第二類醫療器械管理,分類編碼為08-07-02。
3.注冊單元劃分
注冊單元劃分應符合《醫療器械注冊單元劃分指導原則》的要求,以產品的技術原理、結構組成、性能指標和適用范圍為劃分依據。
機械式空氧混合器和電控式空氧混合器,技術原理、性能要求差別較大,應劃分為不同注冊單元。
有些產品僅能接入低壓氣源,有些產品可以接入低壓氣源或者高壓氣源。對于氣源部分不同,下游氣路設計相同的空氧混合器,可以劃分為同一個注冊單元。
(二)綜述資料
1.結構組成
該產品通常由主機(氣體壓力平衡處理模塊、氣體比例分配控制模塊、氣體差壓或缺壓報警模塊)、出氣口、氧氣進氣口、空氣進氣口、氧氣濃度調節裝置、流量輸出調節裝置等組成。
不同生產企業的產品,在結構上存在一定差異,可以與本部分描述不完全一致,組成部分的名稱也不限于文中描述。
2.組成單元結構/功能描述
申請人應根據產品實際情況,描述產品主要功能、各組成部件的功能以及區別于同類產品的特征。
2.1描述產品的結構組成。提供產品主機、附件的實物圖、圖示和連接示意圖,結合實物圖、圖示和連接示意圖,對產品的結構組成進行詳盡描述。描述的內容包括主機和附件的結構、尺寸、材料、重量等。
2.2結合用戶界面,對產品的功能、性能和臨床使用流程進行描述。
2.3提供產品的氣路原理圖,氣路原理圖應能體現各個關鍵部件,包括氣體壓力平衡處理模塊、氣體比例分配控制模塊、氣體差壓或缺壓報警模塊等。結合氣路原理圖,詳細說明氧濃度、流量的控制(如有)、監測(如有)和報警原理。
3.產品的適用范圍
適用范圍:用于對輸入的醫用氧和空氣按照設定濃度進行混合,對空氧混合氣體的氧濃度和流量調節和控制。
適用人群:視產品設計,可以用于成人、兒童、嬰兒等。
適用環境:僅限于專業醫療機構使用。
4.不良事件歷史記錄
申請人應關注并收集同類產品以及申報產品注冊周期內的不良事件歷史記錄,可通過發布的不良事件資料庫中查詢相應不良事件數據。可以產品名稱為方向開展醫療器械不良事件查詢,通過在已選擇的數據庫的檢索頁面輸入預期要進行查詢的醫療器械產品名稱,通過限制檢索時間進行相關產品不良事件信息收集。
(三)非臨床資料
1.風險管理資料
產品的風險管理報告應符合GB/T 42062《醫療器械 風險管理對醫療器械的應用》的有關要求,審查要點包括:
1.1產品安全性特征判定是否準確(依據YY/T 1437);
1.2危害分析是否全面(依據GB/T 42062附錄C);
1.3風險可接收準則,降低風險的措施及采取措施后風險的可接收程度,是否有新的風險產生。
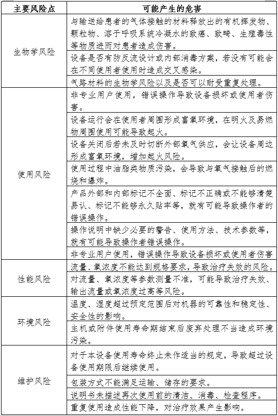
根據GB/T 42062《醫療器械 風險管理對醫療器械的應用》,對“空氧混合器”已知或可預見的風險進行判定,產品在進行風險分析時至少應包括以下的主要風險點(詳見附表),企業還應根據自身產品特點確定其他危害。針對產品的各項風險,企業應采取應對措施,確保風險降到可接受的程度。
表中所列出的風險點、危害僅為與產品密切相關的部分,并不能代表設備的全部風險。申請人應依據自身的質量管理體系要求,結合產品特點評估相關風險,并建立起科學全面的風險分析與管理制度,進而避免較大程度的風險及危害的發生。
2.常見患者傷害和不良反應
2.1少數患者可能會出現鼻出血、氣流過沖、黏膜干燥、耳鳴、輕度氧中毒等不適。
2.2在兒科應用中,因為空氧混合器使用中無法精確調節氣道壓力,可能造成患兒腹脹、氣胸等不良反應,其在麻醉領域中的應用有一定的局限性。建議考慮配備氣道壓力監測功能及報警,以保證患兒的安全。
3.醫療器械安全和性能基本原則清單
說明產品符合《醫療器械安全和性能基本原則清單》各項適用要求所采用的方法,以及證明其符合性的文件。對于不適用的各項要求,應當說明理由。
4.產品技術要求
產品技術要求應按照《醫療器械產品技術要求編寫指導原則》的規定編制,各部分具體要求如下。
4.1產品型號規格及其劃分說明
產品可按結構組成、技術參數、預期用途等劃分為不同型號和規格。
若有產品有多個型號,應提供型號間的主要差異對比表。
4.2一般性能
產品性能指標不低于YY/T 0893等國家標準和行業標準適用條款的要求。如有不適用條款,申請人需在申報資料中說明理由,并提供充分證據證明相關的風險得到有效的控制。若標準更新,制造商應引用當下現行標準。制造商要求若高于標準可按制造商要求執行。若產品具有其他部件或功能,應符合相應國家標準和行業標準要求。
產品性能要求包括但不限于:外觀與結構、流量調節范圍及誤差、氧濃度調節范圍及誤差、報警功能、噪音。
外觀與結構:表面應平整光潔,色澤均勻,不得有明顯的鋒棱和劃痕,金屬件不得銹蝕和其它機械損傷,各種文字和標志應清晰、準確、牢固,調節旋鈕操作應靈活、無阻滯,緊固件應無松動。
氧濃度調節范圍:21%~100%(體積分數);誤差:設定值的±5%(體積分數)。
流量范圍:明確最小和最大輸出流量;誤差:不同流量范圍下應規定對應的誤差值。
報警功能:應明確報警功能(應至少包含YY/T 0893中關于報警的要求,如有其他報警功能,也應明確)。
工作噪聲:明確產品正常工作噪聲。
4.3安全要求
產品應符合YY/T 0893標準的要求。
如果空氧混合器具有電動元件(如氣源故障報警器),還應符合GB 9706.1、YY 9706.102、YY 9706.108標準的要求。
4.4軟件功能(如適用)
應符合《醫療器械軟件注冊審查指導原則》中第九章注冊申報資料補充說明中關于產品技術要求性能指標的建議內容。
4.5其他
4.5.1若產品組成中含鼻氧管、呼吸管路、濕化器、流量計、醫用低壓軟管組件等附件,應制定相應的物理和化學性能、無菌或微生物限度(如涉及)等要求。考慮已有的附件標準和注冊審查指導原則,如YY/T 1543、《鼻氧管注冊技術審查指導原則》、YY 0461、YY/T 1610、YY 9706.274、《醫用呼吸道濕化器注冊審評指導原則》、YY/T 0799等。
4.5.2產品至少應具備單一氣源故障報警和壓差報警。
4.5.3產品若具有其他特定功能,應制定相應要求。
不同的空氧混合器產品其參數根據設計要求會有所區別。本指導原則列出此類產品可能涉及的重要性能參數,注冊申請人可根據自身產品的技術特點制定性能指標的具體要求。
5.產品檢驗報告
申請人應當按照產品技術要求進行檢驗,并提交檢驗報告。應說明檢驗用型號規格的典型性。
典型性原則應是同一注冊單元內能夠代表本單元內其他產品安全性和有效性的產品。應考慮功能最齊全、結構最復雜、風險最高的產品。如果檢測一個型號不能覆蓋其他型號的全部性能功能,則可對其他型號不能覆蓋的部分進行差異檢測。技術審評重點關注檢測內容是否與產品技術要求一致。
如:空氧混合器接入醫用供氣源(低壓、高壓)不同,應分別使用相應的供氣源進行配合檢測。若壓力氣源范圍為280kPa-600kPa,也應該在滿足壓差要求的狀態下,進行檢測。
6.產品的研究要求
6.1產品性能研究
產品的一般性能建議參照YY/T 0893及產品自身特點進行制定。若產品結構特征、預期用途、使用方式等與YY/T 0893標準的適用范圍不一致的,申請人應提供不適用條款的說明,并提供相關證明資料,且能證明產品的相關風險得到了有效控制。
6.1.1氧濃度控制、監測(如適用)研究
氧濃度調節范圍和控制誤差是設備的兩個重要指標,主要取決于氧濃度的調節。氧濃度的調節和響應時間與調節的方式有關,如可通過氣體比例分配控制模塊進行調節。
申請人應針對氧濃度控制、監測能力開展研究,提交相應的研究資料,包括驗證方法和驗證報告。
6.1.2流量性能研究
設備的流量范圍和控制誤差是重要指標。申請人應對輸出流量范圍和誤差加以說明,并給出可實施的驗證方法。
6.1.3報警性能研究:如果具備報警功能,提交報警性能研究資料。
6.1.4過濾性能研究:若含有過濾裝置,明確安裝過濾器的位置,提交過濾器性能研究資料,考察過濾器對細顆粒物等物質的過濾效果,評估過濾器的使用期限和更換要求。
6.1.5危險的防護研究:富氧防火研究等。
6.1.6材料性能研究:需根據YY/T 0882考慮氣體兼容性,并提供研究資料。
6.1.7高海拔影響研究
空氧混合器若可用于高海拔環境下,申請人應提交相應的研究資料,明確可使用的最高海拔,明確高海拔對產品性能的影響及控制措施。電氣絕緣性能也應考慮高海拔的影響。目前醫療器械檢驗機構尚無法模擬高原環境試驗,高海拔下的性能測試可能需要進行現場試驗。
6.2生物相容性研究
評價與患者直接或間接接觸部分的生物相容性,例如氣體通路等。生物相容性評價可以根據YY/T 1778.1開展。生物學評價過程中應當注重運用已有信息(包括材料、文獻資料、體外和體內試驗數據、臨床經驗、安全使用的歷史等)。
生物相容性評價研究資料應當包括:生物相容性評價的依據和方法,產品所用材料的描述及與人體接觸的性質、材料應用歷史,實施或豁免生物學試驗的理由和論證,對于現有數據、安全使用歷史或試驗結果的評價。
6.3清潔、消毒研究
產品外表面和內部氣體通路有可能被體液或呼出氣體中的微生物污染,提供產品的清潔和消毒研究資料。
6.4穩定性研究
可參考《有源醫療器械使用期限技術審查指導原則》要求,提交產品使用期限的研究資料。
應提交產品的包裝及包裝完整性提供研究資料。應參照GB/T 14710 提交產品環境試驗的研究資料。注冊申請人應結合聲稱的儲運條件開展包裝和環境試驗研究,并論述研究設置的合理性。應在申請人所聲稱的儲運條件下進行性能測試,證明運輸和環境測試后產品能夠保持其完整性和功能性。
6.5軟件研究(如適用)
產品軟件通常是軟件組件,按《醫療器械軟件注冊審查指導原則》中關于軟件組件的相關要求提供相關軟件研究資料。產品軟件失效可能對患者產生不嚴重的傷害,軟件組件安全性級別歸為中等。
適用時,應按照《醫療器械網絡安全注冊審查指導原則》的要求,提供網絡安全相關研究資料。
6.6其他研究(如適用)
根據產品的具體特性,需提供的其他研究資料。
若產品帶濕化功能,應提供氣體濕化能力研究資料,參考《醫用呼吸道濕化器注冊審評指導原則》。
若產品含有其他附件,應提供相應的性能研究資料。
產品具有新技術特性時,應提交相關研究資料,以證明產品的安全性和有效性。
7.其他資料
空氧混合器屬于列入《免于臨床評價醫療器械目錄》中的產品,申請人應按照《列入免于臨床評價醫療器械目錄產品對比說明技術指導原則》,從基本原理、結構組成、性能要求、預期用途等方面,證明產品的安全有效性。申報產品與《目錄》中已獲準境內注冊醫療器械應具有相同或類似的適用產品。若經對比,存在差異的,還應提交差異部分對安全有效性影響的分析研究資料。
(四)臨床評價資料
該產品列入《免于臨床評價醫療器械目錄》,申請人無需提交臨床評價資料。若無法證明申報產品與《免于臨床評價醫療器械目錄》所述的產品具有基本等同性,應按照《醫療器械臨床評價技術指導原則》提交臨床評價資料。
(五)產品說明書和標簽樣稿
產品說明書和標簽應當符合《醫療器械說明書和標簽管理規定》和GB 9706.1、YY 9706.102、YY/T 0893以及其他適用標準中關于說明書和標簽的相關要求。
同時關注以下內容:
1.應明確該設備在經過培訓的醫務人員指導下使用。
2.應明確設備的使用環境并應告知不在規定的環境條件下使用可能導致的風險。例如,環境溫度要求、電源要求等;適用的海拔高度、是否適合在富氧環境使用等。
3.若不可在具有易燃氣體、富氧環境中使用,應警告設備距離易燃氣體或氧源至少1m。
4.應明確設備不可在沒有氣源的情況下使用。
5.配合其他設備使用時,明確產品的適應證、禁忌證和使用限制。
6.氣源要求:醫用氣體管道系統、氣瓶等,氣源壓力、氣源流量。
7.在產品上清晰標記警告:不要阻塞報警口。
8.YY/T 0893的20的適用內容。
9.若含有過濾裝置,應明確維護要求及更換周期。
10.應明確輸出氣體的壓力和流量特性。
11.應明確給出設備以及附件的清潔或消毒方法(包括首次使用和重復使用時)及必要的處理、清洗周期、更換周期、更換說明、最大可重復清洗/消毒的次數以及不能再使用的判定標準。
12.應明確軟件(如適用)的功能、使用限制、輸入輸出數據類型、必備軟硬件、最大并發數、接口、訪問控制、運行環境(若適用)、性能效率(若適用)等信息,明確軟件發布版本。
13.氣路原理圖。
(六)質量管理體系文件
質量管理體系文件主要包括綜述、生產制造信息、質量管理體系程序、管理職責程序、資源管理程序、產品實現程序、質量管理體系的測量、分析和改進程序、其他質量體系程序信息、質量管理體系核查信息等內容,應符合《醫療器械注冊與備案管理辦法》和《關于公布醫療器械注冊申報資料要求和批準證明文件格式的公告》的相關要求。
[1]中華人民共和國國務院.醫療器械監督管理條例:中華人民共和國國務院令第739號[Z].
[2]國家市場監督管理總局.醫療器械注冊與備案管理辦法:國家市場監督管理總局令第47號[Z].
[3]國家食品藥品監督管理局.醫療器械說明書和標簽管理規定:國家食品藥品監督管理總局令第6號[Z].
[4]國家食品藥品監督管理局.醫療器械分類規則:國家食品藥品監督管理總局令第15號[Z].
[5]國家食品藥品監督管理局.醫療器械通用名稱命名規則:國家食品藥品監督管理總局令第19號[Z].
[6]國家藥品監督管理局.醫療器械注冊申報資料要求及說明:關于公布醫療器械注冊申報資料要求和批準證明文件格式的公告2021年第121號[Z].
[7]國家食品藥品監督管理局.醫療器械分類目錄:國家食品藥品監督管理總局關于發布醫療器械分類目錄的公告2017年第104號[Z].
[8]國家食品藥品監督管理局.醫療器械注冊單元劃分指導原則:總局關于發布醫療器械注冊單元劃分指導原則的通告2017年第187號[Z].
[9]國家藥品監督管理局.免于臨床評價醫療器械目錄:國家藥監局關于發布免于臨床評價醫療器械目錄的通告2021年第71號[Z].
[10]國家藥品監督管理局.列入免于臨床評價醫療器械目錄產品對比說明技術指導原則:國家藥監局關于發布醫療器械臨床評價技術指導原則等5項技術指導原則的通告2021年第73號[Z].
[11]國家藥品監督管理局.醫療器械產品技術要求編寫指導原則:國家藥監局關于發布醫療器械產品技術要求編寫指導原則的通告2022年第8號[Z].
[12]國家藥品監督管理局醫療器械審評中心.醫療器械網絡安全注冊審查指導原則(2022年修訂版):國家藥監局器審中心通告2022年第7號[Z].
[13]國家藥品監督管理局醫療器械審評中心.醫療器械軟件注冊審查指導原則(2022年修訂版):國家藥監局器審中心通告2022年第9號[Z].
[14]GB/T 4999-2003,呼吸麻醉設備術語[S].
[15]YY/T 0893-2023,醫用氣體混合器 獨立氣體混合器[S].
[16]YY 0461-2003,麻醉機和呼吸機用呼吸管路[S].
[17]YY/T 1543-2017,鼻氧管[S].
[18]GB/T 16886.1-2022,醫療器械生物學評價 第1部分:風險管理過程中的評價與試驗[S].
[19]GB/T 42062-2022,醫療器械風險管理對醫療器械的應用[S].
[20]YY/T 0466.1-2016,醫療器械用于醫療器械標簽、標記和提供信息的符號第1部分:通用要求[S].
[21]YY/T 0466.2,醫療器械用于醫療器械標簽、標記和提供信息的符號第2部分:符號的制訂、選擇和確認[S].
[22]YY/T 0664,醫療器械軟件 軟件生存周期過程[S].
[23]GB 9706.1,醫用電氣設備 第1部分:基本安全和基本
性能的通用要求[S].
[24]GB/T 14710,醫用電器環境要求及試驗方法[S].
[25]YY/T 1778.1,醫療應用中呼吸氣體通路生物兼容性評價 第1部分:風險管理過程中的評價與試驗[S].
[26]YY9706.102,醫用電氣設備 第1-2部分:基本安全和基本性能的通用要求 并列標準:電磁兼容 要求和試驗[S].
[27]YY 9706.108,醫用電氣設備 第1-8部分:基本安全和基本性能的通用要求 并列標準:通用要求,醫用電氣設備和醫用電氣系統中報警系統的測試和指南[S].
[28]YY 9706.274,醫用電氣設備 第2-74部分:呼吸濕化設備的基本安全和基本性能專用要求[S].
附表




站點聲明
本網站所提供的信息僅供參考之用,并不代表本網贊同其觀點,也不代表本網對其真實性負責。圖片版權歸原作者所有,如有侵權請聯系我們,我們立刻刪除。如有關于作品內容、版權或其它問題請于作品發表后的30日內與本站聯系,本網將迅速給您回應并做相關處理。
鄭州思途醫療科技有限公司專注于醫療器械產品政策與法規規事務服務,提供產品注冊備案申報代理、臨床試驗、體系建立輔導、分類界定、申請創新辦理服務。
為深入貫徹落實中共中央辦公廳、國務院辦公廳印發的《關于深化審評審批制度改革鼓勵藥品醫療器械創新的意見》(廳字〔2017〕42號),按照國家藥品監督管理局《關于擴大醫療器械
為規范醫療器械注冊人跨區域委托生產的監督管理,推進長江三角洲區域醫療器械跨區域監管,根據《中共中央辦公廳國務院辦公廳關于深化審評審批制度改革鼓勵藥品醫療器械創新的意見》《
2024年10月19日,在第 75 屆世界醫學會全體大會上正式通過了《赫爾辛基宣言》的最新修訂版本;《赫爾辛基宣言》作為人類參與者的醫學研究倫理
附件:血液透析用水處理設備注冊審查指導原則(2024年修訂版)(2024年第19號).doc血液透析用水處理設備注冊審查指導原則(2024年修訂版)本指導原則旨在指導注冊申請人對血液透析用水處理設備注冊申報資料的準備及撰寫,同時也為技術審評部門提供參考。本指導原則是對血液透析用水處理設備的一般要求,注冊申請人依據產品的具體特性確定其中內容是否適用。若不適用,要具體闡述理由及相應的科學依據,并依據產
本指導原則旨在幫助和指導注冊申請人對一次性使用腹部穿刺器注冊申報資料進行準備,以滿足技術審評的基本要求。同時有助于審評機構對該類產品進行科學規范的審評,提高審評工
附件:重組膠原蛋白創面敷料注冊審查指導原則(2023年第16號).doc重組膠原蛋白創面敷料注冊審查指導原則本指導原則旨在指導注冊申請人準備及撰寫重組膠原蛋白創
國家藥監局關于發布免于臨床試驗的體外診斷試劑臨床評價技術指導原則的通告(2021年第74號)發布時間:2021-09-24為指導體外診斷試劑的臨床評價工作,根據
國家市場監督管理總局令 第47號 《醫療器械注冊與備案管理辦法》已經2021年7月22日市場監管總局第11次局務會議通過,現予公布,自2021年10月1日起施行。 附件: 醫療器械注冊與備案管
國家藥監局藥審中心關于發布《抗腫瘤藥物臨床試驗中SUSAR分析與處理技術指導原則》的通告(2024年第42號) 發布日期:20241010
國家藥監局器審中心關于發布影像型超聲診斷設備(第三類)注冊審查指導原則(2023年修訂版)的通告(2024年第29號)發布時間:2024-10-14為進一步規范
行業資訊
知識分享
八年
醫療器械服務經驗
聯系思途,免費獲得專屬《落地解決方案》及報價
咨詢相關問題或咨詢報價,可以直接與我們聯系
思途CRO——醫療器械注冊臨床第三方平臺
