長江三角洲區域醫療器械注冊人制度試點工作實施方案(試行)(滬藥監械管〔2019〕112號)
為深入貫徹落實中共中央辦公廳、國務院辦公廳印發的《關于深化審評審批制度改革鼓勵藥品醫療器械創新的意見》(廳字〔2017〕42號),按照國家藥品監督管理局《關于擴大醫療器械
來源:醫療器械注冊代辦 發布日期:2017-03-17 閱讀量:次
附件:半導體激光治療機(第二類)注冊技術審查指導原則(2017年修訂版)(2017年第41號).doc
本指導原則是對半導體激光治療機(第二類)注冊技術審評的通用要求,申請人應依據具體產品的特性對注冊申報資料的內容進行充實細化。申請人還應依據具體產品的特性確定其中的具體內容是否適用,若不適用,需詳細闡述理由,并提供相應的證明資料證明其安全和有效性(包括非臨床試驗及臨床試驗等相關資料)。
本指導原則是對產品的技術審查人員和申請人的指導性文件,但不包括注冊審評審批所涉及的行政事項,亦不作為法規強制執行,如果有能夠滿足相關法規要求的其他方法,也可以采用,但是需要提供詳細的研究資料和驗證資料。應在遵循相關法規的前提下使用本指導原則。
本指導原則是在當前認知水平下制訂的,隨著科學技術的不斷發展,隨著相關法規和標準的不斷完善,以及科學技術的不斷發展,本指導原則相關內容也將進行適時的調整和更新。
本指導原則適用于《醫療器械分類目錄》中波長為650或635nm的第二類半導體激光治療機,類代號為6824,管理類別為II類。
(一)產品名稱的要求
產品名稱應按激光的工作介質命名,如半導體激光治療機。應符合《醫療器械通用名稱命名規則》(國家食品藥品監督管理總局令第19號)等相關法規的要求。
(二)產品的結構和組成
1.產品結構和組成
第二類半導體激光治療機一般可以分為主機、治療部件兩大部分,其中主機包括激光電源系統、控制和防護系統等,治療部件包括半導體激光器(半導體激光器也可以放在主機中)、光束傳輸裝置、保護罩等。

2.產品分類
根據半導體激光器的特征進行分類,主要有以下幾種情況:
(1)按工作方式可分為連續半導體激光治療機和脈沖式半導體激光治療機;
(2)按光輸出的方式分為單光路輸出和多光路輸出等半導體激光治療機。
(三)產品的工作原理/作用機理
1.工作原理
第二類半導體激光治療機的工作原理是半導體激光器經激勵電源激勵產生激光,通過光束傳輸裝置有效地傳輸至治療部位,起到治療作用。
半導體激光治療機的核心部件是半導體激光器。半導體激光器以不同摻雜類型的半導體材料作為激光工作物質,自然解理面構成諧振腔,通過一定的激勵方式,例如在半導體激光器的PN結區加正向電壓,在半導體物質的導帶與價帶之間,形成非平衡載流子的粒子數反轉,當處于粒子數反轉狀態的大量電子與空穴復合時,將多余的能量以光的形式釋放出來。由于解理面諧振腔的共振放大作用實現受激反饋,從而實現定向發射而輸出激光。
2.作用機理
激光具有發散角小、能量密度高、單色性好、相干性好的特點,因此當激光照射到生物組織后,除產生與普通光類似的生物效應,如熱作用、光化作用以及對生物系統的刺激等作用外,還有機械效應、電磁效應、色素選擇性、空間選擇性(可以對很小的空間起作用而不危害其他組織)以及時間選擇性(可以極短時間作用以免熱擴散)。
(1)激光的生物效應
第二類半導體激光根據其波長、功率和功率密度,主要作用為熱效應和生物刺激效應。
熱效應:激光照射生物組織時,激光的光子作用于生物分子,分子運動加劇,與其他分子的碰撞頻率增加,可以直接或間接地導致生物分子轉動、振動和平動的增加,產生熱效應。研究表明,第二類半導體激光的波長在紅光光譜穿透較深,局部溫度達到38—42℃。
生物刺激效應:當低功率激光照射生物組織時,不對生物組織直接造成不可逆性的損傷,而是產生某種機械或熱的物理因子所獲得的生物刺激相類似的效應,稱為激光生物刺激效應。
激光熱作用、光化學作用、機械作用和生物刺激作用通常是同時發生,并不是孤立存在的,對許多疾病的治療和診斷都是綜合效應的結果,只不過在特定的條件下,以某一生物效應為主要表現而已。
(2)典型醫學應用
對于第二類半導體激光治療機,具有較為成熟機理和較多臨床研究數據支持的醫學應用主要是體外照射血管用于緩解高脂血癥、高粘血癥引起的臨床癥狀。
(四)注冊單元劃分的原則和實例
注冊單元劃分原則上以技術結構、性能指標和預期用途為劃分依據。例如,激光波長不同時,如型號A為635nm,型號B為650nm,應劃分為不同注冊單元;產品預期用途不同時,型號A用于臨床體外照射,緩解高脂血癥和高粘血癥引起的臨床癥狀,型號B用于鎮痛,應劃分為不同注冊單元。
(五)產品應適用的相關標準
GB/T 191-2008 包裝儲運圖示標志
GB 9706.1-2007 醫用電氣設備 第1部分:安全通用要求
GB 7247.1-2012 激光產品的安全 第1部分:設備分類、要求
GB 7247.13-2013 激光產品的安全 第13部分:激光產品的分類測量
YY 0505-2012醫用電氣設備 第1-2部分:安全通用要求 并列標準:電磁兼容 要求和試驗
GB/T 16886.1-2011醫療器械生物學評價 第1部分:風險管理過程中的評價與試驗
GB/T 14710-2009醫用電器環境要求及試驗方法
YY/T 0708-2009 醫用電氣設備 第1-4部分:安全通用要求 并列標準:可編程醫用電氣系統
YY/T 0758-2009 治療用激光光纖通用要求
YY/T 0756-2009光學和光學儀器 激光和激光相關設備 激光光束功率(能量)密度分布的試驗方法
GB 7247.14-2012 激光產品的安全 第14部分:用戶指南
YY/T 0757-2009 人體安全使用激光束的指南
GB/T 13863-2011 激光輻射功率和功率不穩定度測試方法
GB/T 13739-2011 激光光束寬度、發散角的測試方法以及橫模的鑒別方法
GB/T 26599.1-2011 激光和激光相關設備 激光光束寬度、發散角和光束傳輸比的試驗方法 第1部分:無像散和簡單像散光束
上述標準包括了注冊產品技術要求中經常涉及到的標準。有的企業還會根據產品的特點引用一些行業外的標準和一些較為特殊的標準。
產品適用及引用標準的審查可以分為兩步來進行。首先對引用標準的齊全性和適宜性進行審查,也就是在編寫注冊產品技術要求時與產品相關的國家、行業標準是否進行了引用,以及引用是否準確。可以通過對研究資料中的產品性能研究是否引用了相關標準,以及所引用的標準是否適宜來進行審查。
其次對引用標準的采納情況進行審查。即,所引用的標準中的條款要求,是否在注冊產品技術要求中進行了實質性的條款引用。這種引用通常采用兩種方式,文字表述繁多內容復雜的可以直接引用標準及條文號;文字比較簡單可以直接引用標準上的內容。
(六)產品的適用范圍/預期用途
預期用途應根據臨床試驗結論確定,應體現臨床適應癥和治療效果。例如,用于臨床體外照射,緩解高脂血癥和高粘血癥引起的臨床癥狀。至少包括以下禁忌癥:癌癥患者、戴心臟起搏器患者、對光過敏者、心動過緩者。
(七)產品的主要風險及研究要求
風險管理報告應符合YY/T 0316-2008《醫療器械 風險管理對醫療器械的應用》的有關要求,審查要點包括:
1.產品定性定量分析是否準確。
2.危害分析是否全面。
3.風險可接受準則,降低風險的措施及采取措施后風險的可接受程度,是否有新的風險產生。
4.是否確定了風險管理的范圍、規定和人員職責分工。
5.是否確定了風險反饋的規定及信息收集情況。
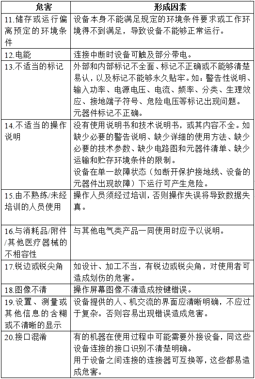
以下依據YY/T0316列舉了第二類半導體激光治療機的危害分析,具體分析見表1。



審查人員還應考慮具體產品的情況,進行相應的風險分析。
(八)產品技術要求應包括的主要性能指標
本部分給出第二類半導體激光治療機需要考慮的主要性能指標,注冊申請人可參考相應的行業標準,根據自身產品的技術特點制定相應的產品技術要求。如行業標準中有不適用條款,企業在產品性能研究的編制說明中必須說明理由。技術要求的審查是產品主要性能審查中最重要的環節之一。主要性能指標可以分為主要技術性能要求和安全性能要求兩大部分。
1.主要技術性能要求一般應包括以下內容:
(1)激光波長
應以國際單位的形式給出輸出激光峰值波長或中心波長的標稱值及容許誤差。
(2)激光分布
單激光器輸出,應給出工作距離上光斑大小的標稱值及容許誤差。
陣列式激光器輸出,應準確描述預期照射目標位置上的輸出光束分布(或輪廓),并給出評價方法以確定激光能量集中在預期目標位置。
(3)激光輸出
應以功率(或功率密度)、能量(或能量密度)的形式給出終端最大激光輸出的標稱值及容許誤差。
激光輸出以功率密度或能量密度的形式給出時,相應地,應特別明確其測量及計算方法。
激光輸出若可調,應給出調節范圍及步長。
激光輸出可調時,應具有輸出量的指示裝置,并給出指示準確度。
輸出功率或能量不穩定度應優于±10%。
(4)應具有保證預期用途所需激光輸出能持續輸出的措施,例如配備輸出監測裝置,或在隨機文件中給出對輸出進行監測的周期和方法,相應的警告信息等。
(5)定時功能
具有定時功能的治療機應給出定時的調節范圍、調節步長及容許誤差。
(6)光路系統要求
在患者配合下,激光束應能照射到治療部位。
采用光纖系統時,光纖應符合YY/T 0758-2009標準的要求。
(7)生物相容性
適用時,應按照GB/T 16886.1-2011標準進行生物安全性評價。
(8)環境試驗要求
應根據產品特點,在產品技術要求中按GB/T14710規定氣候環境和機械環境試驗的組別,并在隨機文件中說明。試驗時間、恢復時間及檢測項目可參考GB/T 14710附錄A的內容編寫。
(9)產品軟件及控制功能(如有)。
2.安全性能要求
(1)應符合GB 9706.1的全部要求。
(2)應符合GB 7247.1-2012中相應類別激光產品的安全要求。
(3)應符合YY 0505-2012中電磁兼容性的要求。
(九)同一注冊單元內注冊檢驗代表產品確定原則和實例
典型產品應是同一注冊單元內能夠代表本單元內其他型號安全性和有效性的產品;應考慮功能最齊全、結構最復雜、性能指標要求最嚴格、風險最高的產品。注冊單元內各種產品的主要安全指標、性能指標或功能不能被某一產品全部涵蓋時,則應選擇涵蓋安全指標、性能指標和功能最多的產品作為典型產品或選擇多個型號作為典型產品。
例如,同一注冊單元內,A產品包含一個激光源,B產品包含與A相同規格的多個激光源,且A與B臨床適用范圍相近,則可選取B作為典型產品。
(十)產品生產制造相關要求
1.應當明確產品生產工藝過程
工藝過程可采用流程圖的形式,并說明其每道工序的操作說明及接收和放行標準,同時對過程控制要點進行詳細說明。
2.生產場地
應詳細說明產品生產場地地址、生產工藝布局、生產環境要求及周邊情況。有多個研制、生產場地,應當概述每個研制、生產場地的實際情況。
(十一)產品的臨床評價細化要求
依據國家食品藥品監督管理總局《關于發布免于進行臨床試驗的第二類醫療器械目錄的通告》(2014年第12號以下簡稱《目錄》),第二類半導體激光治療機不屬于《目錄》中產品,不可豁免臨床試驗,審評時應要求注冊申請人依據《醫療器械臨床評價技術指導原則》提交臨床評價資料,具體如下:第二類半導體激光治療機的臨床可分兩種情況:一種是通過臨床試驗進行臨床評價。另一種是通過同品種醫療器械臨床試驗或臨床使用獲得的數據進行分析評價。
1.臨床試驗要求
需要進行臨床試驗的,應當按照《醫療器械臨床試驗質量管理規范》的要求,在取得資質的臨床試驗機構內進行。提交的臨床評價資料應當包括臨床試驗方案和臨床試驗報告。
1.1臨床試驗方案應合理、科學并滿足倫理要求,臨床試驗的項目內容應能反映產品的使用特性和預期目的,并與產品的安全性、實用性、可靠性、有效性密切相關。方案中疾病病種、病例數的確定理由應充分、科學;選擇對象的標準(診斷、納入、排除、中途退出等)、范圍應明確;符合該產品預期用途的評價要求;明確研究的療程、持續時間、對照組設置、臨床效果的評價指標、評價標準、評價方法和統計分析方法。臨床試驗方案應通過倫理委員會的批準。
臨床研究報告的主要內容應與試驗方案要求一致。在主要內容中,應重點描述設計方案的要點,包括:方案修改情況(如有),受試對象及樣本量,設盲方法,對照類型,隨機分組方法,試驗各階段順序、觀察指標,有效性及安全性判定標準,數據管理及統計分析方法等。結果中表明隨機化人數、完成與未完成試驗人數及未完成原因;明確不同組間人口學指標和基線特征,以確定可比性;對所有療效指標(主要和次要終點指標)進行統計分析,并比較處理組間差異。如有可能,應說明效應產生的時間過程。統計結果的解釋除統計學意義外,應著重考慮其臨床意義。安全性評價應包括臨床不良事件和嚴重不良事件,對后者應詳細描述和評價; 對試驗中的所有不良事件均應進行分析,并應比較組間差異。
臨床試驗結論應明確該產品的預期用途,闡明對個體患者或針對人群時所獲的利益和可能的風險。
1.2在審查第二類半導體激光治療機的臨床試驗方案和報告時,應注意以下幾點:
1.2.1臨床病例數確定的原則
確定臨床試驗例數就是計算試驗的樣本量的大小。無限制地增長樣本含量會使試驗的規模過大,會導致人、物力和時間的浪費;很難控制試驗條件;樣本量不充分, 沒能達到所要求的檢驗效能,使已經存在的差別不能顯示出來,出現了非真實性的陰性結果。
考慮失訪和脫離病例等其他因素的影響,臨床實際的病例數應在計算樣本量的基礎上至少增加10%。
具體審查時,要看臨床試驗方案中病例數確定的理由是否充分合理。確定的病例數是否滿足要驗證的適應癥的要求。
1.2.2臨床試驗病例入選和排除的標準
臨床試驗方案應預先制定明確的入選標準或條件,入選標準應有明確的診斷標準,診斷標準應是臨床公認的。符合入選條件且愿意參加臨床試驗并簽署知情同意書方可確定為入選對象,入選對象要求具有一定的代表性。
1.2.3臨床一般資料
臨床試驗報告中應明確臨床試驗的起始時間,參加臨床試驗的入選對象的基本情況,包括入選對象的數量、病種、年齡、性別、病程分布、住院和門診病人的比例等信息。所有的入選對象應符合入選標準。為了客觀評價試驗產品的治療效果,應對參加試驗組和對照組的入選對象的這些基本情況進行統計學分析,驗證兩組間的均衡性。
1.2.4試驗設計方法
第二類半導體激光治療機的臨床試驗設計多采用平行對照設計,即設立對照組,試驗組和對照組同時進行臨床研究。對照組可采用已上市的具有合法資質的同類產品進行治療或者采用公認的傳統治療方法。試驗中受試對象的選擇應是隨機的,盲法可根據具體情況設置。有時也可以采用自身對照。
1.2.5臨床評價標準:有效性評價標準
以第二類半導體激光治療機血管外照射治療高粘高脂血癥為例,評價指標為:患者治療前后的血粘度和血脂等的變化及患者臨床癥狀的改善率。
血粘度和血脂具體觀察項目為:全血粘度高切(mPa·s),全血粘度低切(mPa·s),血漿粘度(mPa·s),紅細胞壓積(%),纖維蛋白原(g/L),TG(mmol/L),CHIL(mmol/L),LDL(mmol/L),HDL(mmol/L),血栓素(B2TXB2)(pg/ml),6-酮前列腺素F1a(6-K-PGF1a)(pg/ml),D-二聚體(g/l)。
患者臨床癥狀觀察項目:頭暈,心悸,氣短,胸痛,胸悶等。
建議在評價第二類半導體激光治療機血管外照射治療對于患者臨床癥狀的改善時,可將治療效果分級量化,例如,分為有效和無效等。
1.2.6臨床評價標準:安全性評價標準
患者使用安全評價指標為:治療部位的局部反應,是否有紅腫熱痛等;全身反應,是否有血壓升高、失眠等。
設備使用安全評價指標為:產品光潔度、電氣和生物安全性能、器械自身以及與配套器械的操作性能、產品結構和功能設計是否滿足臨床需要、是否耐高溫滅菌、多次消毒(滅菌)后產品上述性能是否變化等方面內容。
1.2.7臨床試驗結果
分別對試驗組和對照組的數據進行匯總,并按照方案規定的統計學方法及評價方法進行統計分析(包括自身和組間分析),給出分析結果。必要時提供試驗數據統計分析報告。
1.2.8臨床試驗效果分析
臨床研究者應根據試驗結果和統計結果進行分析,對統計分析結果作出臨床意義的解釋。
1.2.9臨床試驗結論
臨床研究者應根據臨床試驗數據結果、效果分析得出結論。臨床結論應客觀、科學、公正,在試驗結果中有據可查。
1.2.10適應癥、適用范圍、禁忌癥和注意事項
根據臨床試驗結果和結論確定相應的適應癥、適用范圍。禁忌癥和注意事項是臨床研究者在試驗中發現或預見的問題,提醒申報者不斷改進。
2. 通過同品種醫療器械臨床試驗或臨床使用獲得的數據進行分析評價
注冊申請人按照《醫療器械臨床評價技術指導原則》中:六、通過同品種醫療器械臨床試驗或臨床使用獲得的數據進行分析評價要求和附件1、2的內容組織和提交臨床評價資料。
(十二)產品的不良事件歷史記錄
檢索遼寧省醫療器械不良事件監測數據庫,半導體激光產品不良事件報告共2例,一例表現為頭暈,使用前后多喝水后癥狀消失,另外一例為使用不當導致的不良事件,為患者在治療過程中做家務,將電線拉斷。提示產品有導致頭暈的風險,在使用過程中注意防護。
(十三)產品說明書和標簽要求
1.產品說明書和標簽的編寫應符合《醫療器械說明書和標簽管理規定》、《GB18217-2000 激光安全標志》、《GB9706.1-2007 醫用電氣設備 第1部分:安全通用要求》、《GB 7247.1-2012 激光產品的安全 第1部分:設備分類、要求》和YY0505-2012《醫用電氣設備 第1-2部分:安全通用要求 并列標準:電磁兼容 要求和試驗》及相關標準的規定。
2.說明書的內容:
(1)說明書一般應包括產品名稱、規格型號、產品工作原理、主要性能指標、適用范圍、企業名稱、生產地址、注冊地址、聯系方式和售后服務方式、許可證號、注冊證號、技術要求編號。
(2)說明書應包括產品安裝和使用說明。內容應容易理解,語言文字簡明扼要,圖形符號說明準確清晰,安裝和使用方法應正確可行、步驟全面。
(3)說明書應至少包括以下禁忌癥:癌癥患者、戴心臟起搏器患者、對光過敏者、心動過緩者。其他慎用癥應提示患者咨詢醫生后使用,如急性病患者、血壓異常者、心腦血管患者的急性發病期、皮膚知覺障礙者或皮膚異常者、高燒患者、孕婦以及兒童等。
(4)說明書應包括注意事項。其內容應至少包括產品的維護和保養(包括每日保養和每周保養)。
(5)說明書應包括產品常見故障及排除方法。
(6)說明書應包括標簽所用的圖形、符號、縮寫等內容的解釋,如激光安全標志。
(7)說明書應指出測量系統校準的程序和檢定周期。
(8)GB7247.1-2012、GB 9706.1-2007中關于說明書的相關要求。
(十四)產品的研究要求
1.產品性能研究
應當提供產品性能研究資料以及產品技術要求的研究和編制說明,包括功能性(如激光輸出功率和能量參數)、安全性指標(如電氣安全與電磁兼容)以及與質量控制相關的其他指標的確定依據,所采用的標準或方法、采用的原因及理論基礎。
2.有效期研究
有效期的確定:應提供產品使用期限的驗證報告。使用期限的驗證可依據具有固定使用期限的主要元器件(例如半導體激光器)的情況進行詳細描述,作為產品使用期限的具體理由,并給出產品使用期限。
3.生物相容性研究
應對與患者直接接觸的治療部件材料的生物相容性進行評價。
生物相容性評價研究資料應當包括:
(1)生物相容性評價的依據和方法。
(2)產品所用材料的描述及與人體接觸的性質。
(3)實施或豁免生物學試驗的理由和論證。
(4)對于現有數據或試驗結果的評價。
可參考《關于印發醫療器械生物學評價和審查指南的通知》(國食藥監械〔2007〕345號),并依據GB/T16886.1-2011《醫療器械生物學評價 第1部分 風險管理過程中的評價與試驗》標準對與患者直接接觸的吸嘴、吸入面罩進行細胞毒性、刺激性、致敏的評價。應明確其材料的具體成分并提供其材質的生物相容性研究的相關資料。
(一)注冊檢驗時應依據GB7247.1判定產品是否為第二類激光產品,審評時應重點審查檢測報告,依據標準判斷其安全等級。
(二)產品電氣安全性能和主要技術性能指標是否執行了國家和行業的強制性標準,是否引用了適用的推薦性標準。性能指標的確定是否能滿足產品的安全有效性。
(三)產品的主要風險是否已經列舉,并通過風險控制措施使產品的安全性在合理可接受的程度之內。
(四)說明書中必須告知用戶的使用方法、禁忌癥、注意事項等信息是否完整。
(五)產品的預期用途是否明確,與臨床試驗結果是否符合。
隨著新修訂的《醫療器械監督管理條例》及其配套法規的發布和實施,以及此類產品相關引用行業標準的修訂改版,同時依據國家食品藥品監督管理總局要求,需要對本指導原則進行修訂。
本次修訂的主要內容:依據國家標準和行業標準的制修訂修改了產品名稱;依據國家標準和行業標準的制修訂修改了產品適用的相關標準;修改激光輸出和激光分布的表述,增加保證激光持續輸出措施等性能要求,刪除噪聲要求;按照新發布的《醫療器械注冊申報資料要求》補充修改了相應內容;按照《醫療器械注冊技術審查指導原則制修訂管理規范》調整了格式。
本指導原則用于指導和規范第二類半導體激光治療機在注冊申報過程中審查人員對注冊材料的技術審評。
本指導原則旨在讓初次接觸該類產品的注冊審查人員對產品原理、結構、主要性能、預期用途等各個方面有個基本了解,同時讓技術審查人員在產品注冊技術審評時把握基本的尺度,以確保產品的安全、有效。
(一)《醫療器械監督管理條例》(國務院令第650號)
(二)《醫療器械注冊管理辦法》(國家食品藥品監督管理總局令第4號)
(三)《醫療器械臨床評價技術指導原則》(國家食品藥品監督管理總局通告2015年第14號)
(四)《醫療器械說明書和標簽管理規定》(國家食品藥品監督管理總局令第6號)
(五)《關于發布醫療器械產品技術要求編寫指導原則的通告》(國家食品藥品監督管理總局通告第9號)
(六)國家食品藥品監督管理部門發布的其他規范性文件
(一)產品應適用的相關標準列出了應執行的安全標準和可能適用的國家標準和行業標準,應根據法規要求和標準的適用性來引用。第二類半導體激光治療產品沒有相關的國家和行業標準,參照其他類型的激光產品制訂了相應的性能指標和試驗方法。
(二)作為治療設備激光功率密度(對于脈沖激光,為激光能量密度)指標比較重要,故在本次修訂中增加了功率密度(能量密度)的選項,采用時應明確相應的試驗方法。此外,對于激光輸出模式、發散角建議在參數中給出。
(二)二類半導體激光治療產品其激光輸出與臨床效果密切相關,在本次修訂中增加了注冊申請人應能提供保證激光持續輸出的措施。
(一)李海濤,楊繼慶. 激光生物效應及醫學應用研究[J]. 第四軍醫大學學報,2007(28)14:1341-1342.
(二)史燕.低強度激光的治療機理和臨床應用[J].當代醫學,2007(5)11:136-137.
(三)楊玉東,張翼等.激光和生物組織的光熱作用及臨床應用[J].激光生物學報,2002(11)1:65-69.
(四)楊玉東,梁 勇.低功率激光的生物刺激作用機理及研究[J].激光雜志,2003(24)6:84-85.
(五)白潔,梁曉光等.半導體激光治療高血壓病高粘高脂血癥觀察[J].中華理療雜志,2000(23)2:79-82.
(六)高明宇,白潔,齊國先.半導體激光血管外照射治療高粘高脂血癥的臨床觀察[J].中國自然醫學雜志,2002(4)1:23-25.
(七)楊玉東,路戰紅.低功率半導體激光血管外照射對血脂、血液流變學指標的影響[J].激光雜志,2002(23)1:80-81.
(八)杜寶琮,杜寶民,翟桂琴. 圓偏振半導體激光口咽部照射對高粘血癥高脂血癥的影響[J].中華物理醫學與康復雜志,2002(24)8:475-477.
(九)呂志勤,黃一寧等.低強度635 nm半導體激光鼻黏膜照射對人體血液流變學影響的臨床研究[J].中國激光醫學雜志,2009(18)2:95-100.
(十)劉文,魏萬林,田國祥.半導體激光對動脈血管外照射及血液流量變化學的研究[J].中國醫學裝備,2008(5)3:1-3.
(十一)李成,李迎新. 弱激光生物刺激效應在創傷治療中的作用[J]. 醫療衛生裝備,2007(28)10:26-2.
(十二) 王育慶,申艷等. 半導體激光對跟痛癥患者疼痛癥狀的改善作用[J].激光雜志,2009(30)2:95-96.
(十三)卞學平,張志宏. 兩種激光局部照射對鎮痛效應的對比觀察[J].中華理療雜志,1998(21)4.
(十四)FDA. Laser Facts.[EB/OL].[2009-05-06]. http://www.fda.gov.
遼寧省藥械審評與監測中心。

站點聲明
本網站所提供的信息僅供參考之用,并不代表本網贊同其觀點,也不代表本網對其真實性負責。圖片版權歸原作者所有,如有侵權請聯系我們,我們立刻刪除。如有關于作品內容、版權或其它問題請于作品發表后的30日內與本站聯系,本網將迅速給您回應并做相關處理。
鄭州思途醫療科技有限公司專注于醫療器械產品政策與法規規事務服務,提供產品注冊備案申報代理、臨床試驗、體系建立輔導、分類界定、申請創新辦理服務。
為深入貫徹落實中共中央辦公廳、國務院辦公廳印發的《關于深化審評審批制度改革鼓勵藥品醫療器械創新的意見》(廳字〔2017〕42號),按照國家藥品監督管理局《關于擴大醫療器械
為規范醫療器械注冊人跨區域委托生產的監督管理,推進長江三角洲區域醫療器械跨區域監管,根據《中共中央辦公廳國務院辦公廳關于深化審評審批制度改革鼓勵藥品醫療器械創新的意見》《
附件:血液透析用水處理設備注冊審查指導原則(2024年修訂版)(2024年第19號).doc血液透析用水處理設備注冊審查指導原則(2024年修訂版)本指導原則旨在指導注冊申請人對血液透析用水處理設備注冊申報資料的準備及撰寫,同時也為技術審評部門提供參考。本指導原則是對血液透析用水處理設備的一般要求,注冊申請人依據產品的具體特性確定其中內容是否適用。若不適用,要具體闡述理由及相應的科學依據,并依據產
附件:醫療器械監督管理條例(2025年修訂版).doc醫療器械監督管理條例(2000年1月4日中華人民共和國國務院令第276號公布 2014年2月12日國務院第
國家藥監局器審中心關于發布影像型超聲診斷設備(第三類)注冊審查指導原則(2023年修訂版)的通告(2024年第29號)發布時間:2024-10-14為進一步規范
附件:一次性使用醫用沖洗器產品注冊審查指導原則(2022年第41號).doc一次性使用醫用沖洗器產品注冊審查指導原則本指導原則旨在指導注冊申請人對一次性使用醫用
附件:一次性使用引流管產品注冊審查指導原則(2024年修訂版)(2024年第21號).doc一次性使用引流管產品注冊審查指導原則(2024年修訂)本指導原則旨在幫助和指導注冊申請人對一次性使用引流管注冊申報資料的準備及撰寫,同時也為醫療器械技術審評部門對注冊申報資料的技術審評提供參考。本指導原則是對一次性使用引流管注冊申報資料的一般要求,注冊申請人應依據具體產品的特性對注冊申報資料的內容進行充分說
附件:大便隱血(FOB)檢測試劑盒(膠體金免疫層析法)注冊審查指導原則(2024年修訂版)(2024年第21號).doc大便隱血(FOB)檢測試劑盒(膠體金免疫層析法)注冊審查指導原則(2024年修訂版)本指導原則旨在指導注冊申請人對大便隱血(FOB)檢測試劑盒(膠體金免疫層析法)注冊申報資料的準備及撰寫,同時也為技術審評部門審評注冊申報資料提供參考。本指導原則是對大便隱血(FOB)檢測試劑盒(膠
附件:無托槽矯治器注冊審查指導原則(2022年第41號).doc無托槽矯治器注冊審查指導原則本指導原則旨在指導注冊申請人對無托槽矯治器注冊申報資料的準備及撰寫,
附件:醫用霧化器注冊審查指導原則(2024修訂版)(2024年第19號).doc 醫用霧化器注冊審查指導原則(2024年修訂版) 本指導原則旨在指導注冊申請人提交醫用霧化器的注冊申報資料,同時也為技術審評部門審查注冊申報資料提供參考。 本指導原則是對醫用霧化器的一般性要求,注冊申請人應根據申報產品的特性提交注冊申報資料,判斷指導原則中的具體內容是否適用,不適用內容應闡述理
行業資訊
知識分享
八年
醫療器械服務經驗
聯系思途,免費獲得專屬《落地解決方案》及報價
咨詢相關問題或咨詢報價,可以直接與我們聯系
思途CRO——醫療器械注冊臨床第三方平臺
