長江三角洲區域醫療器械注冊人制度試點工作實施方案(試行)(滬藥監械管〔2019〕112號)
為深入貫徹落實中共中央辦公廳、國務院辦公廳印發的《關于深化審評審批制度改革鼓勵藥品醫療器械創新的意見》(廳字〔2017〕42號),按照國家藥品監督管理局《關于擴大醫療器械
來源:醫療器械注冊代辦 發布日期:2016-03-04 閱讀量:次
附件:醫用內窺鏡冷光源注冊技術審查指導原則(2016年第27號).doc
本指導原則旨在指導注冊申請人對醫用內窺鏡冷光源注冊申報資料的準備及撰寫,同時也為技術審評部門審評注冊申報資料提供參考。
本指導原則是對醫用內窺鏡冷光源的一般要求,申請人應依據產品的具體特性確定其中內容是否適用,若不適用,需具體闡述理由及相應的科學依據,并依據產品的具體特性對注冊申報資料的內容進行充實和細化。
本指導原則是供申請人和審查人員使用的指導文件,不涉及注冊審批等行政事項,亦不作為法規強制執行,如有能夠滿足法規要求的其他方法,也可以采用,但應提供詳細的研究資料和驗證資料。應在遵循相關法規的前提下使用本指導原則。
本指導原則是在現行法規、標準體系及當前認知水平下制定的,隨著法規、標準體系的不斷完善和科學技術的不斷發展,本指導原則相關內容也將適時進行調整。
本指導原則適用于內窺鏡檢查和手術中作為內窺鏡功能供給裝置的冷光源產品。根據《醫療器械分類目錄》,管理類代號為6822。
本指導原則范圍不包含非用于內窺鏡檢查和手術中作為內窺鏡功能供給裝置的冷光源,但在審查這些設備時也可參考本指導原則部分內容。
(一)產品名稱的要求
醫用內窺鏡冷光源產品的命名應采用《醫療器械分類目錄》或國家標準、行業標準中的通用名稱,如:醫用內窺鏡冷光源。
(二)產品的結構和組成
醫用內窺鏡冷光源一般由開關電源、控制電路、燈架、燈組件、隔熱玻璃、風扇、散熱器、亮度調節開關、隔熱板、外殼、面板組成。
產品結構框圖如下:

(三)產品工作原理/作用機理
光源發出的光傳輸到光纖中,采用光纖作為光傳輸介質,將光能量傳輸到照明物或者其他照明系統。
因該產品為非治療類醫療器械,故本指導原則不包含產品作用機理的內容。
(四)注冊單元劃分的原則和實例
醫用內窺鏡冷光源注冊單元劃分主要從產品的技術結構和性能指標來考慮。
1.技術結構
產品的技術結構不同,應劃分為不同的注冊單元。
例如:
按攜帶性可分為:便攜式和臺式。
2.性能指標
醫用內窺鏡冷光源因所用照明光源有鹵素燈、氙燈、LED燈、短弧燈等多種,不同照明光源的產品應作為不同注冊單元分別申報并檢測。
(五)產品適用的相關標準
目前與醫用內窺鏡冷光源相關的常用標準:

注:正文中引用的上述標準以其標準號表述。
上述標準包括了注冊產品技術要求中經常涉及到的標準。不包括根據產品的特點所引用的一些行業外標準或其他標準。
產品適用及引用標準的審查可以分兩步來進行。首先對引用標準的齊全性和適宜性進行審查,審查注冊產品技術要求中與產品相關的國家標準、行業標準是否進行了引用,以及引用是否準確。應注意引用標準的編號、名稱是否完整規范,年代號是否有效;其次對引用標準的采納情況進行審查,即所引用的標準中的條款要求是否在注冊產品技術要求中進行了實質性的條款引用。這種引用通常采用兩種方式,文字表述繁多內容復雜的可以直接引用標準及條文號,比較簡單的也可以直接引述具體要求。
(六)產品的適用范圍/預期用途
產品具體適用范圍應與申報產品功能、臨床應用范圍相一致。醫用內窺鏡冷光源的預期用途一般可限定為:供內窺鏡臨床觀察時作照明光源用。
(七)產品的主要風險
醫用內窺鏡冷光源的風險管理報告應符合YY/T 0316—2008《醫療器械 風險管理對醫療器械的應用》中的相關要求,判斷與產品有關的危害估計和評價相關風險,控制這些風險并監視風險控制的有效性。
1.危害估計和評價
(1)與產品有關的安全性特征判斷可參考YY/T 0316—2008的附錄C;
(2)危害、可預見的事件序列和危害處境可參考YY/T 0316—2008附錄E、I;
(3)風險控制的方案與實施、綜合剩余風險的可接受性評價及生產和生產后監視相關方法可參考YY/T 0316—2008附錄F、G、J。
2.產品的危害示例
(1)能量危害
電磁能:可能共同使用的設備(高頻電刀、攝像機等)對醫用內窺鏡冷光源的電磁干擾,靜電放電對醫用內窺鏡冷光源產生干擾,醫用內窺鏡冷光源產生的電磁場對可能共同使用的設備的影響等。
光輻射:光源發出的光輻射能量過高或輸出光的紅外能量太高可能造成患者體腔粘膜灼傷;操作者在使用時將內窺鏡輸出光照射人眼可能造成操作者或患者人員視網膜受傷。
漏電流:可觸及金屬部分、外殼、應用部分與帶電部分隔離/保護不夠,漏電流超出允許值,導致人體感覺不舒服。
墜落:便攜式醫用內窺鏡冷光源墜落導致機械部件松動、導致無照明輸出或輸出值異常等。
(2)生物學和化學危害
本產品不與患者直接接觸。
(3)操作危害
供電電壓過低:
便攜式光源電池電壓過低,造成光源輸出光通量明顯下降,影響手術正常進行。
使用錯誤:
醫用內窺鏡冷光源與內窺鏡互連使用,無任何種狀態,醫用內窺鏡冷光源的照明輸出總是開在最大輸出狀態。內窺鏡光出射窗傳輸高能輻射光時,可能會引起光出射窗前部的高溫危害,造成患者燒傷。無論對直視還是與視頻聯用,總是調整光源到獲得最佳的內鏡視野照明效果時所需的最小必需光亮強度。光源的光強度越高,內鏡末端的熱能產生量就越大。
(4)信息危害
標記缺少或不正確,標記的位置不正確,不能被正確的識別,不能永久貼牢和清楚易認等。
包括說明書中未對限制充分告知,未對不正確的操作、與其他設備共同使用時易產生的危害進行警告,未正確標示儲運條件,消毒方法等。
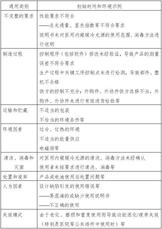
表1 初始事件和環境

表2 危害、可預見的事件序列、危害處境和可發生的損害之間的關系示例



(八)產品技術要求應包括的主要性能指標
醫用內窺鏡冷光源產品有直接對應的行業標準YY 1081—2011《醫用內窺鏡 內窺鏡功能供給裝置 冷光源》,不同企業可根據自身產品的技術特點制定性能指標,但不得低于相關強制性國家標準、行業標準的要求。醫用內窺鏡冷光源產品的主要技術指標可分為有效性技術指標和安全性技術指標。根據產品的主要功能和預期用途,產品的有效性技術指標應包括:顯色指數、色溫、紅綠藍光的輻通量比、紅外截止性能、光照均勻性能、輻射性能等。如產品組成中包含導光光纜,則產品的有效性技術指標還應包括:出光角、光透過率、光譜透過率等。安全性技術指標主要指電氣安全性能。
1.工作條件
1.1 正常工作環境條件(包括環境溫度、相對濕度、大氣壓力)。
1.2 網電源供電設備的電源電壓、頻率、電源電壓適用范圍。
1.3 電池供電設備中充電電池的輸出電壓和工作電流、帶載連續工作時間和充電電流。
2.技術要求
2.1 制造商應以任何可行的形式給出醫用內窺鏡冷光源的構成,包括所適用燈泡的特征,并明確該構成中是否含有導光束。
制造商所提供的產品應與其描述的構成相符。
2.2 光譜性能
2.2.1顯色指數
除特殊光譜用途外,適用于光學觀察鏡的醫用內窺鏡冷光源,應具有良好的顯色性,顯色指數應不小于90。
2.2.2相關色溫
除特殊光譜用途外,適用于光學觀察鏡的醫用內窺鏡冷光源,相關色溫應在3000~7000K范圍內。
2.2.3 紅綠藍光的輻射通量比
能用于攝像系統的冷光源,應給出對應攝像系統光譜響應的匹配關系。以515~545nm波長范圍的綠光輻射通量為基準,制造商應給出630~660nm波長范圍的紅光輻射通量與比值以及435~465nm波長范圍的藍光輻射通量與比值的標稱值,允差±20%。
如果光源聲稱不適用于上述響應段的要求,應給出對應響應段的分布、匹配比值。
2.2.4 特殊光譜用途醫用內窺鏡冷光源的光譜特征
對于特殊光譜用途的醫用內窺鏡冷光源,制造商應給出冷光源的光譜特征,包括光譜的主峰值、半高寬的標稱值及允差。醫用內窺鏡冷光源符合該光譜特征。
2.2.5 紅外截止性能
除特殊光譜用途外的醫用內窺鏡冷光源,300nm~1700nm波長范圍的輻通量和光通量比值應不大于6mW/lm。
2.3 參照窗口的光照均勻性能
2.3.1 光照均勻性
制造商應給出硬性內窺鏡用冷光源在參照窗口的光照均勻度的標稱值,實測值應不大于標稱值的1.05倍。
2.3.2 照度超限點
硬性內窺鏡用冷光源在參考窗口的照度起限點應不大于2.
軟性內窺鏡用冷光源參照執行。
2.4 輻射性能
制造商應給出輸出總光通量的標稱值,允差-10%,上限不計。
2.5 機械接口規格
制造商應給出醫用內窺鏡冷光源用于連接照用光纜的機械接口的規格,冷光源應符合該規格。
2.6防故障的安全措施
對于手術用醫用內窺鏡冷光源,應有防故障的安全措施,可采用給出燈泡壽命指標或給出更換燈泡指標的方式,或采用備用燈泡的方式。
2.7 最大噪聲
制造商應給出設備最大噪聲,冷光源應符合該要求。
3.環境試驗
環境試驗應按GB/T 14710—2009的規定明確所屬氣候環境試驗組別和機械環境試驗組別,并建議在注冊產品技術要求中按GB/T 14710—2009中表A.1的形式列出設備環境試驗時的具體要求。
4.安全要求
4.1 設備和電池充電器的電氣安全要求應符合GB 9706.1—2007、 GB 9706.19—2000標準規定。
4.2 應有充電電池帶載連續工作時間的要求(若適用)。
5.電磁兼容
應符合YY 0505—2012中規定的要求。
6.報警的要求(若適用)
應符合YY 0709—2009的要求。
7.外觀的要求
表面加工及光澤色調均勻,且無傷痕,滾花應清晰,不得有鋒棱、毛刺、劃痕等缺陷。
8、技術說明書要求
醫用內窺鏡冷光源的產品技術說明書至少應包括下列內容:
a)輸入電壓和頻率、輸入功率、燈泡規格、光輸出孔直徑、正常工作和貯存條件;
b)照明光源的種類;
c)配件、附件(適用)的要求及使用方法。
(九)同一注冊單元內注冊檢驗代表產品確定原則和實例
同一注冊單元應按產品風險與技術指標的覆蓋性來選擇典型產品。典型產品應是同一注冊單元內能夠代表本單元內其他產品安全性和有效性的產品,應考慮功能最齊全、結構最復雜、功率最大、風險最高的產品。
舉例:
具有不同功率的醫用內窺鏡冷光源可作為同一注冊單元。如采用氙燈為照明源的兩種不同功率的醫用內窺鏡冷光源,一種功率為350W,一種功率為150W,若無特殊情況,則選350W氙燈光源為典型產品是適宜的。
(十)產品生產制造相關要求
應當明確產品生產工藝過程,可采用流程圖的形式,并說明其過程控制點。
產品的試驗方法應根據技術性能指標設定,試驗方法一般應采用已頒布的標準試驗方法,如果沒有現行的標準試驗方法可采用時,規定的試驗方法應具有可操作性和可再現性。性能要求的檢測主要參照YY 1081—2011,電氣安全性能的檢測主要參照GB 9706.1—2007和 GB 9706.19—2000標準。型式檢驗應包括產品技術要求中的所有檢驗項目。
(十一)產品的臨床評價細化要求
根據《關于發布免于進行臨床試驗的第二類醫療器械目錄的通告》(國家食品藥品監督管理總局通告2014年第12號),“產品名稱:冷光源,分類編碼:6822”包含在免于進行臨床試驗的第二類醫療器械目錄。同時根據《醫療器械臨床評價技術指導原則》(國家食品藥品監督管理總局通告2015年第14號附件)的要求,對于列入《免于進行臨床試驗的醫療器械目錄》(以下簡稱《目錄》)產品的臨床評價,注冊申請人需將申報產品與《目錄》所述內容進行對比以判定申報產品是否為列入《目錄》產品。
列入《目錄》產品是指與《目錄》所述的產品名稱、產品描述、預期用途具有等同性的產品。注冊申請人對申報產品的相關信息與《目錄》所述內容進行對比,論述其相同性和差異性。當二者的差異性對產品的安全有效性不產生影響時,認為二者具有等同性。
注冊申請時需提交的臨床評價資料為申報產品與《目錄》產品的對比表及附件(格式見《醫療器械臨床評價技術指導原則》附件1)。
可提交與已上市同類產品的對比說明,比對內容應包括但不限于:預期用途、結構組成、工作原理、技術指標、關鍵部件、其他功能等。證明二者具有等同性。
如不具等同性,參照《醫療器械臨床評價技術指導原則》其他要求開展相應工作。
(十二)產品的不良事件歷史記錄
國外暫未見相關報道。國內不良事件主要表現有:醫用內窺鏡氙燈冷光源設備故障,分析原因為主板電阻失效;燈泡質量問題;導光束輸出亮度不足,分析原因為導光束插入冷光源端烤焦等。
(十三)產品說明書和標簽要求
1.產品說明書
產品說明書一般包括使用說明書和技術說明書,兩者可合并。產品說明書《醫療器械說明書和標簽管理規定》(2014年國家局6號令)及相關標準(特別是GB 9706.1—2007、GB 9706.19—2000、YY 1081 —2011和YY 0505—2012)的規定。
醫療器械說明書、標簽和包裝標識的內容應當真實、完整、準確、科學,并與產品特性相一致。醫療器械標簽、包裝標識的內容應當與說明書有關內容相符合。醫療器械說明書、標簽和包裝標識文字內容必須使用中文,可以附加其他文種。中文的使用應當符合國家通用的語言文字規范。醫療器械說明書、標簽和包裝標識的文字、符號、圖形、表格、數字、照片、圖片等應當準確、清晰、規范。
1.1說明書的內容
使用說明書內容一般應包括產品名稱、型號、規格、主要結構及性能參數、預期用途、安裝和調試、工作條件、使用方法、警示、注意事項、保養和維護、運輸和儲存、故障排除、標簽和包裝標識、生產許可證號、注冊證號、執行標準、生產企業名稱、地址和聯系方式、售后服務單位等。
技術說明書內容一般包括概述、組成、原理、技術參數、規格型號、圖示標記說明、系統配置、外形圖、結構圖、控制面板圖,必要的電氣原理圖及表、電磁兼容性參數及說明等。
1.2 使用說明書審查一般關注點
1.2.1 產品名稱、型號、規格、主要結構、性能與組成應與注冊產品技術要求內容一致;產品的適用范圍應與注冊申請表、產品技術要求及臨床試驗資料(若有)一致。
1.2.2 生產企業名稱、注冊地址、生產地址、聯系方式及售后服務單位應真實并與《醫療器械生產企業許可證》、《企業法人營業執照》一致;《醫療器械生產企業許可證》編號、醫療器械注冊證書編號、產品技術要求的編號位置應預留。
1.3使用說明書審查重點關注點:
1.3.1工作條件限制:
應提醒注意由于電氣安裝不合適而造成的危險;
提醒清潔、消毒并在室內充分換氣后,再接通醫用內窺鏡冷光原電源,例如:在手術室內殘留易燃性氣體而通電時,可能產生爆炸和火災;
該設備與其他設備間潛在的電磁干擾或其他干擾的相關信息,以及有關避免這些干擾的建議。
1.3.2 產品結構及其工作原理:
審查產品的適用范圍和主要功能結構是否明確;
所有配件、附件,特別是產品名稱和型號是否準確、完整。
1.3.3 產品的性能指標:
審查產品性能指標是否被所涵蓋;
主要性能及參數是否準確、完整。
1.3.4 安裝及調試:
審查產品安裝及調試的負責方是否明確;
需要用戶自行安裝部分(如可拆卸配件)的安裝、調試方法及其注意事項是否明確;
長期停用后的使用前檢查和檢修程序是否準確、合理;
熔斷器及其他可更換部件和附件的更換方法。
1.3.5 可靠工作所需必要內容的說明:
審查使用前的檢查和準備程序是否詳細、準確;
運行過程中的操作程序、方法及注意事項;
防護功能的詳細說明;
停機方法及注意事項;
對操作者的培訓要求等。
1.3.6 保養及維護:
審查是否明確了日常保養及維護的方法和周期;
設備的保養和維護方法。包括預防性檢查和保養的方法與周期,必要時規定合適的消毒劑。
對于電池供電的設備應明確說明電池不能自動地保持在完全可用的狀態,應提出警告,規定應對該附加電池進行定期檢查和更換;應說明電池規格和正常工作的小時數;電池長期不用應取出的說明;可充電電池的安全使用和保養說明。
1.3.7 安全注意事項:
審查是否明確異常情況下的緊急處理措施;
特殊情況下(停電等)的注意事項;
可能出現的誤操作及誤操作可能造成的傷害;
如使用其他配件或材料會降低最低安全性,對被認可的附件、可更換的部件和材料加以說明;
對不能保持在完全可用狀態的電池電源的警告;
安全使用期限;
不可與患者或使用者直接接觸部分的提示等內容。
1.3.8對設備所用的圖形、符號、縮寫等內容的解釋,如:所有的電擊防護分類、警告性說明和警告性符號的解釋,特別是操作及控制部件附近特殊符號的說明。
1.3.9 故障的分析與排除:
審查可能出現的故障及對故障原因的分析,特別是使用中如果發生指示燈不亮,風機、燈泡均不工作;但燈泡不亮,并有吱吱聲;亮度不足等故障情況;
明確需要生產單位排除的故障和使用者排除的故障;
需要使用者排除的故障的排除方法等。
1.3.10 電磁兼容性
電磁兼容性專門提示,列出符合電磁兼容標準要求的電纜、電纜最大長度(若適用)、換能器等信息;警示使用制造商上述規定外部件對設備造成的影響;警示該設備與其他設備接近或疊放時是否影響設備正常運行;規定該設備的使用電磁環境參數表(包括電磁發射和電磁抗擾度);該設備與移動射頻通信設備間的推薦距離參數表。
2.標簽、標記和提供信息的符號和包裝標識
2.1 應包含《醫療器械說明書和標簽管理規定》(國家食品藥品監督管理總局令第6號)要求至少列明的內容。
2.2 應符合YY/T 0466.1—2009 的要求。
2.3 參照標準GB/T 191—2008進行審查,說明書上應有相關標志的圖示說明。
(十四)研究資料
1.產品性能研究
應當提供產品性能研究資料以及產品技術要求的研究和編制說明,包括功能性、安全性指標(如電氣安全與電磁兼容、輻射安全)以及與質量控制相關的其他指標的確定依據,所采用的標準或方法、采用的原因及理論基礎。
2.產品有效期和包裝研究
(1)冷光源應根據各個醫院的實際情況和廠家的建議實施定期維護和校準。
(2)包裝要求應符合GB/T 191—2008、YY/T 0466.1—2009要求。
(3)有效期的確定:如適用,應當提供產品有效期的驗證報告。
3.軟件研究
產品若帶有軟件系統,作為醫療器械組成部分的軟件,需應提供一份單獨的醫療器械軟件描述文檔,包括基本信息、實現過程和核心算法三部分內容,詳盡程度取決于醫療器械軟件的安全性級別和復雜程度。同時,應當出具關于軟件版本命名規則的聲明,明確軟件版本的全部字段及字段含義,確定軟件的完整版本和發行所用的標識版本。
注:軟件要求應符合《醫療器械軟件軟件生存周期過程》(YY/T 0664—2008)、《醫療器械軟件注冊申報資料指導原則》的相關要求。
(一)關注產品結構組成的完整性以及所有關鍵部件。同一注冊單元產品的關鍵部件應相同。
(二)對于那些均勻性(YY 1081—2011中4.3.1)指標超過50%的光源,制造商應提出在該光源最大光通量下能適用的光纖條件并證明。
(三)燈泡特征(YY 1081—2011中4.1中涉及)包括:輸入特征(供電壓、功率)和輸出特征(色溫) 。
(四)若在隨附資料中清晰表明了如下觀點:該冷光源的目的是為了光學觀察鏡或電子內窺鏡后接攝像系統提供照明,而不是為了人眼觀察光學內窺鏡提供照明,那么顯色指數和色溫的要求就不適用。
(五)審查產品技術要求時應注意產品(包括可能的選配件)必須執行GB 9706.1—2007、GB 9706.19—2000和YY 0505—2012的要求。具體指標的適用性應按照產品具體的工作原理和結構組成進行判斷。
(六)對說明書的審查應注意明確產品的預期用途,選配件、附加功能應列明并表述正確。對產品禁忌癥和不適宜人群的描述應與臨床報告中給出的一致。
附錄
(公司)(申報產品A)(型號)與(公司)(等同產品B)(型號)對比說明A、B產品綜述,綜述內容包括:預期用途、結構組成、工作原理、主要技術性能指標、消毒/滅菌方法等內容。
附表 A、B產品關鍵參數、關鍵部件的描述對比

(一)本指導原則編寫的目的是用于指導和規范醫用內窺鏡冷光源產品注冊申報過程中審查人員對注冊材料的技術審評。
(二)本指導原則旨在讓初次接觸該類產品的注冊審查人員對產品機理、結構、主要性能、預期用途等各個方面進行基本了解,同時讓技術審查人員在產品注冊技術審評時把握基本的要求尺度,以確保產品的安全、有效。
(三)本指導原則中的醫用內窺鏡冷光源是指內窺鏡檢查和手術中作為內窺鏡功能供給裝置的冷光源產品。
(四)本指導原則中的術語、定義采用YY 1081—2011《醫用內窺鏡 內窺鏡功能供給裝置 冷光源》標準的術語和定義。
(一)《醫療器械監督管理條例》(國務院令第650號)
(二)《醫療器械注冊管理辦法》(國家食品藥品監督管理總局令第4號)
(三)《醫療器械說明書和標簽管理規定》(國家食品藥品監督管理總局令第6號)
(四)《關于發布醫療器械產品技術要求編寫指導原則的通告》(國家食品藥品監督管理總局通告2014年第9號)
(五)《關于發布免于進行臨床試驗的第二類醫療器械目錄的通告》(國家食品藥品監督管理總局通告2014年第12號)
(六)《關于發布醫療器械臨床評價技術指導原則的通告》(國家食品藥品監督管理總局通告2015年第14號)
(七)《關于公布醫療器械注冊申報資料要求和批準證明文件格式的公告》(國家食品藥品監督管理總局公告2014年第43號)
(八)《關于發布醫療器械軟件注冊技術審查指導原則的通告》(國家食品藥品監督管理總局通告2015年第50號)
(九)國家食品藥品監督管理部門發布的其他規范性文件
(十)現行的國家標準和行業標準
(一)產品的結構和組成內容中,列出了醫用內窺鏡冷光源產品的常見組成并以圖表方式列出,強調同一注冊單元產品的關鍵部件應相同。
(二)在產品的工作原理中簡述了產品的基本原理。
(三)因產品為非治療類醫療器械,故本指導原則不包含產品作用機理的內容。
(四)產品應適用的相關標準中給出了現行有效的國家標準、行業標準(包括產品標準、基礎標準)。
(五)產品的預期用途明確了申報產品適用范圍描述應與臨床應用范圍一致,列舉了常見適用范圍表述。
(六)產品的主要風險中,參照YY/T 0316—2008逐項考慮設備使用時可能產生的危害以及危害發生的原因分析。
(七)產品的主要性能指標中給出了產品需要考慮的各個方面,主要提出共性要求,同時應注意產品必須執行GB 9706.1—2007、GB 9706.19—2000和YY 0505—2012的要求。
(八)產品的臨床要求中考慮了需要進行臨床試驗、提供臨床試驗材料以及豁免提交臨床試驗資料的三種情況,審查時應根據具體申報注冊產品實際情況予以確定。
(九)產品的不良事件歷史記錄
主要通過醫療器械不良事件監測機構查詢和了解。
本指導原則編寫人員由浙江省醫療器械技術審評人員、行政審批人員、檢驗和臨床專家、產品專業廠家代表等共同組成。

站點聲明
本網站所提供的信息僅供參考之用,并不代表本網贊同其觀點,也不代表本網對其真實性負責。圖片版權歸原作者所有,如有侵權請聯系我們,我們立刻刪除。如有關于作品內容、版權或其它問題請于作品發表后的30日內與本站聯系,本網將迅速給您回應并做相關處理。
鄭州思途醫療科技有限公司專注于醫療器械產品政策與法規規事務服務,提供產品注冊備案申報代理、臨床試驗、體系建立輔導、分類界定、申請創新辦理服務。
為深入貫徹落實中共中央辦公廳、國務院辦公廳印發的《關于深化審評審批制度改革鼓勵藥品醫療器械創新的意見》(廳字〔2017〕42號),按照國家藥品監督管理局《關于擴大醫療器械
為規范醫療器械注冊人跨區域委托生產的監督管理,推進長江三角洲區域醫療器械跨區域監管,根據《中共中央辦公廳國務院辦公廳關于深化審評審批制度改革鼓勵藥品醫療器械創新的意見》《
附件:血液透析用水處理設備注冊審查指導原則(2024年修訂版)(2024年第19號).doc血液透析用水處理設備注冊審查指導原則(2024年修訂版)本指導原則旨在指導注冊申請人對血液透析用水處理設備注冊申報資料的準備及撰寫,同時也為技術審評部門提供參考。本指導原則是對血液透析用水處理設備的一般要求,注冊申請人依據產品的具體特性確定其中內容是否適用。若不適用,要具體闡述理由及相應的科學依據,并依據產
本指導原則旨在幫助和指導注冊申請人對一次性使用腹部穿刺器注冊申報資料進行準備,以滿足技術審評的基本要求。同時有助于審評機構對該類產品進行科學規范的審評,提高審評工
附件:重組膠原蛋白創面敷料注冊審查指導原則(2023年第16號).doc重組膠原蛋白創面敷料注冊審查指導原則本指導原則旨在指導注冊申請人準備及撰寫重組膠原蛋白創
國家藥監局關于發布免于臨床試驗的體外診斷試劑臨床評價技術指導原則的通告(2021年第74號)發布時間:2021-09-24為指導體外診斷試劑的臨床評價工作,根據
國家市場監督管理總局令 第47號 《醫療器械注冊與備案管理辦法》已經2021年7月22日市場監管總局第11次局務會議通過,現予公布,自2021年10月1日起施行。 附件: 醫療器械注冊與備案管
國家藥監局藥審中心關于發布《抗腫瘤藥物臨床試驗中SUSAR分析與處理技術指導原則》的通告(2024年第42號) 發布日期:20241010
國家藥監局器審中心關于發布影像型超聲診斷設備(第三類)注冊審查指導原則(2023年修訂版)的通告(2024年第29號)發布時間:2024-10-14為進一步規范
附件:一次性使用醫用沖洗器產品注冊審查指導原則(2022年第41號).doc一次性使用醫用沖洗器產品注冊審查指導原則本指導原則旨在指導注冊申請人對一次性使用醫用
行業資訊
知識分享
八年
醫療器械服務經驗
聯系思途,免費獲得專屬《落地解決方案》及報價
咨詢相關問題或咨詢報價,可以直接與我們聯系
思途CRO——醫療器械注冊臨床第三方平臺
